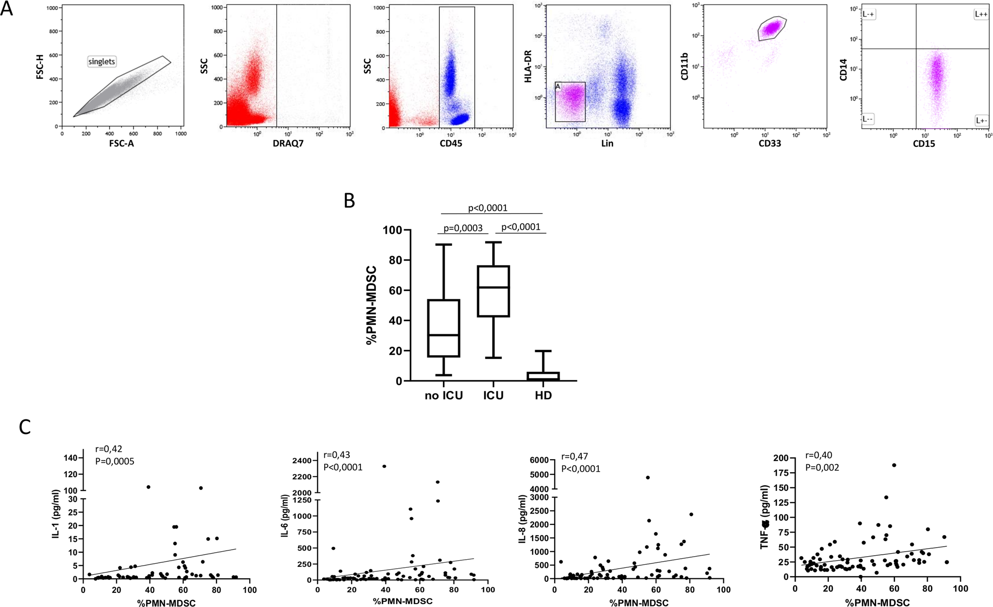
Fig. 1: PMN-MDSC are increased in SARS-CoV-2 infected patients requiring ICU admission.

A Representative plots of the adopted gating strategy to identify MDSC. Doublets were excluded in the FSC-H/FSC-A dot plot. Live cells were selected as DRAQ7−. In the immunological plot (SideScatter (SSC)/CD45), the CD45+ cells were gated, followed by gating on Lin−(CD3−CD19−CD56−)/HLA-DRlow/− cell. Cells were then selected as CD33+CD11b+, and the expression of CD15+ and CD14− was evaluated. PMN-MDSC frequency was calculated in the immunological gate (CD45+ cells). B Frequency of PMN-MDSC at the admission time in 96 patients who did not require ICU admission, in 32 who did require ICU admissions, and in 30 healthy donors (HD). Results are shown as Box and Whiskers. Kruskal–Walliswith Dunn’s post test was applied. C Correlations between PMN-MDSC frequency and inflammatory cytokines in 78 COVID-19 patients. Non-parametric Spearman correlation was applied, and p < 0.05 was considered significant.