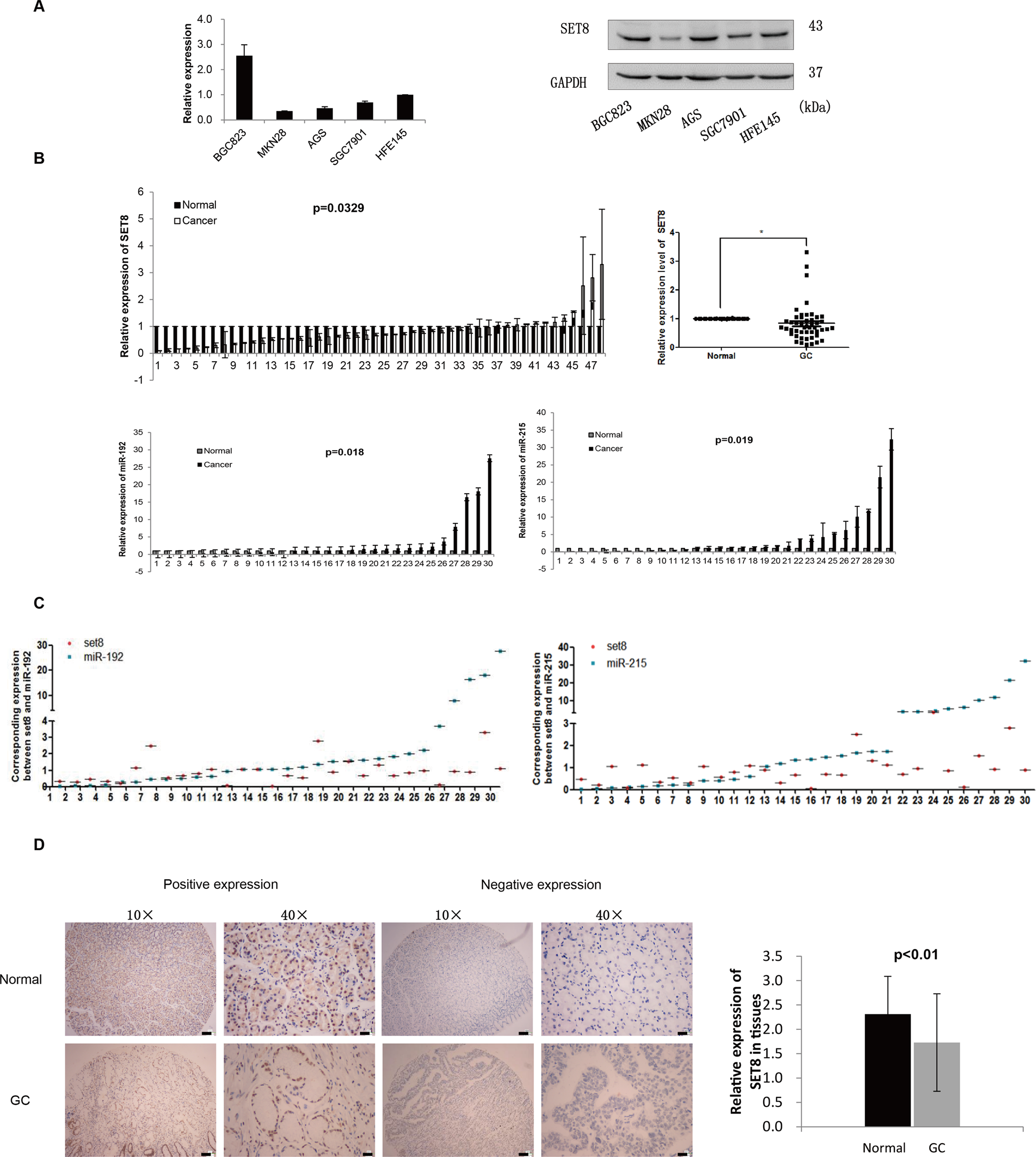
Fig. 1: Expression levels and survival analysis of SET8 in GC.

A mRNA and protein levels of SET8 in five cancer cell lines (BGC823, MKN28, AGS, SGC7901, and HFE145). B Up: qRT-PCR analysis of SET8 in 48 pairs of GC tissues. The mRNA levels relative to a normal control were normalized to 1. Down: expression of miR-192/215 in 30 paired GC tissues. C Scatter plot of SET8 and miR-192/215 corresponding expression. D IHC was performed to determine the protein levels of SET8 in a GC-tissue microarray.