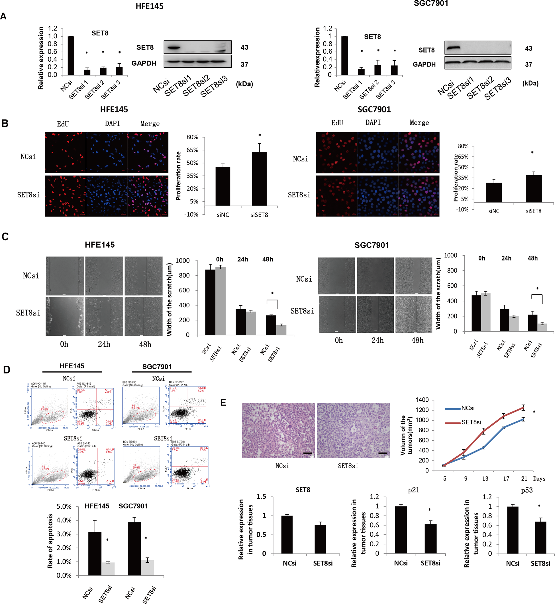
Fig. 2: SET8 functions as a negative regulator in the proliferation and migration of GC in vitro and in vivo.

A Transfection efficiency of SET8si. There were three strips of SET8sis. Cells were transfected with SET8si, and expression of SET8 was thereby almost deleted, especially with respect to protein levels. B–D Functional in vitro assays of SET8. EdU assays (B) showed that the inhibition of SET8 clearly promoted the proliferation of both HFE145 and SGC7901 cells. Results of the scratch test (C) indicated that compared with NC siRNA, knockdown of SET8 significantly promoted the migration of gastric cells after transfection for 48 h. Apoptosis (D) was determined by flow cytometry using annexin-V-PI staining. SET8 induced apoptosis in both HFE145 and SGC7901 cells. E Functional in vivo assays of SET8. Subcutaneous tumor assays suggested that lower expression of SET8 facilitated the growth of GC cells in vivo. In these tissues, SET8 was decreased by SET8si as effectively as it was in vivo. In the subcutaneous tumor tissues, p53 and p21 were regulated by SET8. *P < 0.05. 192, miR-192; 215, miR-215; inh, inhibitor; si, siRNA.