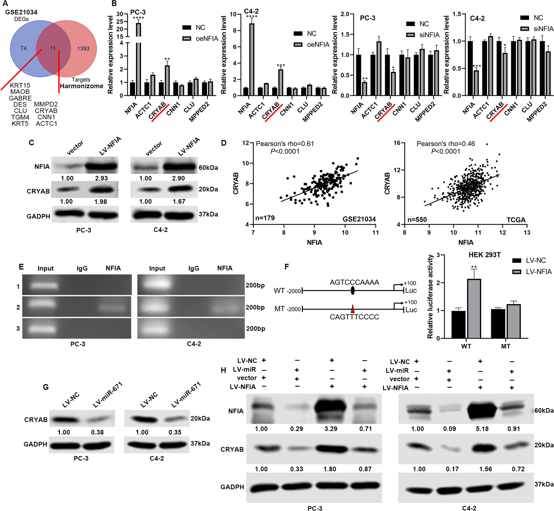
Fig. 6: MiR-671 regulated CRYAB expression through NFIA.
From: MiRNA-671-5p Promotes prostate cancer development and metastasis by targeting NFIA/CRYAB axis

A Bioinformatics prediction of potential NFIA targets by GSE21034 and Harmonizome tool, and 11 genes were identified. B Expression of 5 target genes were measured by qPCR in PC-3 and C4-2 cells. C Expression of CRYAB protein were measured by WB in PC-3 and C4-2 cells. D The correlations between NFIA expression and CRYAB expression in GSE21034 and TCGA datasets. E ChIP assay confirmed the direct binding of NFIA on the CRYAB promoter. F Luciferase activity assays shown that the overexpression of NFIA significantly promoted the luciferase activity of binding site of CRYAB, and the mutation of binding site blocked the interaction. G The results of WB demonstrated that miR-671 could negatively regulate the expression of CRYAB. H WB analysis was performed to detect the expression changes of NFIA and CRYAB proteins after infecting PCa cells with LV-miR-671 and LV-NFIA simultaneously. The data were presented as means ± SD from three biological replicates. **P < 0.01; ***P < 0.001; ****P < 0.0001; Student’s t-test.