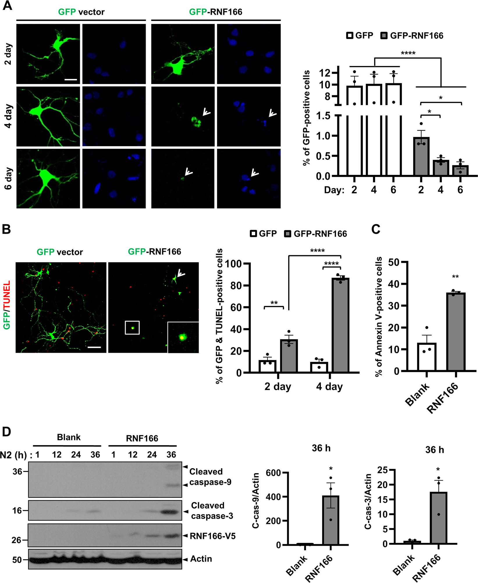
Fig. 2: Pro-apoptotic function of RNF166 in naturally occurring neuronal death.

a–b Primary hippocampal neurons at DIV 1 were transiently transfected with GFP- or GFP-tagged RNF166 using Lipofectamine 2000 and further cultivated for the indicated time periods. a At the indicated time periods, cells were counterstained with 1 mg/mL Hoechst 33258 and then examined under confocal microscopy. Representative fluorescence images are shown. Arrowheads indicate typical dying cells with no apparent GFP signal or fragmented GFP staining. Scale bar, 50 µm. GFP-positive cells were counted by flow cytometry analysis. Values are expressed as the number of GFP-positive cells at the indicated time period after transfection. Each value represents the mean + SEM of at least three separate experiments. ****p < 0.0001, *p < 0.05 (RNF166; 2 day vs. 4 day), and *p < 0.05 (RNF166; 2 days vs. 6 days). b At 4 days post-transfection, cells were processed for TUNEL staining and examined under confocal microscopy. Arrowheads indicate typical GFP- and TUNEL-positive cells. Inset shows an enlarged view of the cell boxed in white in the merged image. Scale bar, 100 µm. In each of 40 randomly selected microscopic areas, the number of TUNEL-positive cells among GFP-positive cells was determined. Each value represents the mean + SEM of at least three separate experiments. ****p < 0.0001, **p < 0.01, *p < 0.05. c MN9D cells transfected with GFP-vector encoding/not encoding mouse the RNF166 cDNA sequence were cultivated in serum-free basal N2 medium. At 36 h, MN9D cells were stained with annexin V for 30 min at room temperature. Subsequently, stained cells were subjected to flow cytometry analysis. Data represent the mean + SEM of at least three separate experiments. **p < 0.01, *p < 0.05. d At the indicated time periods, cell lysates were subjected to immunoblotting using anti-cleaved caspase-3 and -9 antibodies. Anti-actin antibody was used as a loading control. After normalization against actin, densitometric values of cleaved forms of caspase-9 (C-cas-9) and capsase-3 (C-cas-3) were expressed as fold-change relative to that of the untreated control (value = 1). Bars represent the mean + SEM from three independent experiments. *p < 0.05.