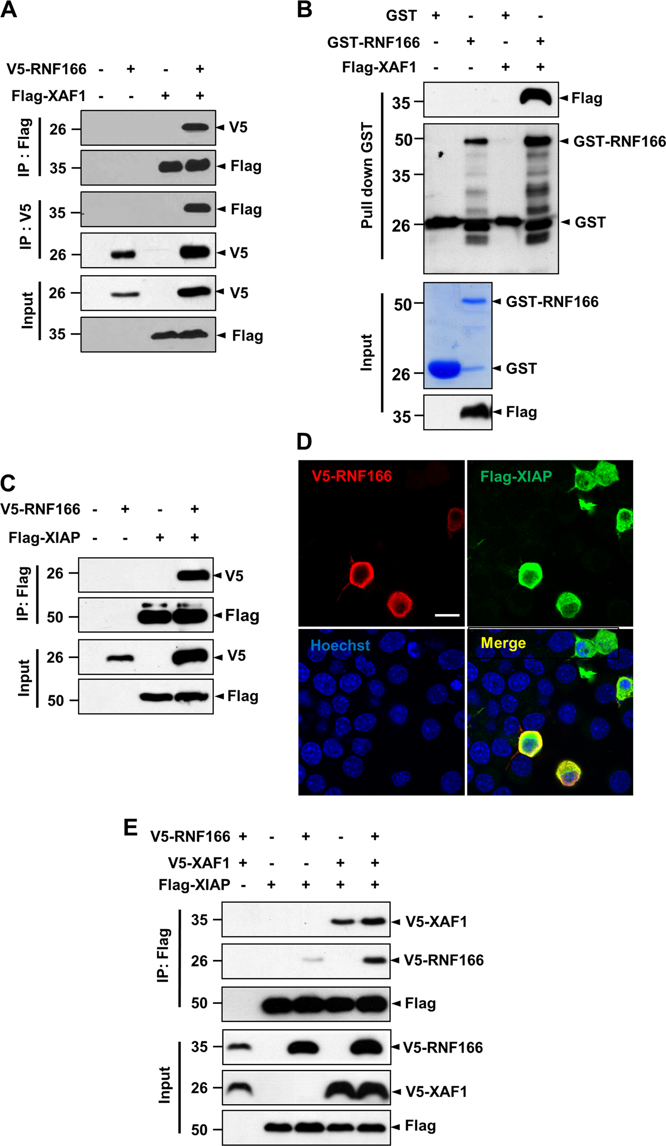
Fig. 4: RNF166 physically interacts with XIAP, and this interaction is enhanced by XAF-1.

a Co-immunoprecipitation assay was performed using HEK293 cells transfected with vector containing V5-RNF166 or Flag-XAF-1 or in combination. Cell lysates were subjected to immunoprecipitation with anti-Flag M2 affinity gel or anti-V5 antibody followed by immunoblotting using the indicated antibody. b GST pull-down assay was performed using purified GST- or GST-RNF166. As a source of XAF-1, cell lysates obtained from HEK293 cells transfected with Flag-XAF-1 were added to the reaction mixtures. After GST pull-down, immunoblotting was carried out using anti-Flag (upper panel) or anti-GST antibody (2nd panel). Coomassie Blue-stained gels and anti-Flag–immunoprobed blots are shown (bottom two panels, respectively). c For co-immunoprecipitation assays, HEK293 cells were transfected with a eukaryotic expression vector harboring V5-RNF166 and/or Flag-XIAP. Cell lysates were immunoprecipitated with anti-Flag M2 affinity gel followed by immunoblotting using anti-V5 or anti-Flag antibody. d MN9D cells transiently expressing V5-RNF166 and Flag-XIAP were fixed with 4% paraformaldehyde and incubated with anti-mouse V5 and anti-rabbit Flag antibody followed by incubation with Alexa 568-conjugated goat anti-mouse IgG or Alexa 488-conjugated goat anti-rabbit IgG. Nuclei were counterstained with Hoechst 33258. Cells were then examined under a confocal microscope. Scale bar, 20 µm. e HEK293 cells were transfected for 48 h with the indicated combinations of eukaryotic expression vectors encoding Flag-XIAP, V5-RNF166, or V5-XAF-1. Coimmunoprecipitations were performed using anti-Flag M2 affinity gel, and immune complexes were subjected to immunoblotting using the indicated antibodies.