Fig. 4: GDC-0349 inhibits SphK1 activation and provokes oxidative stress in NSCLC cells.
From: GDC-0349 inhibits non-small cell lung cancer cell growth

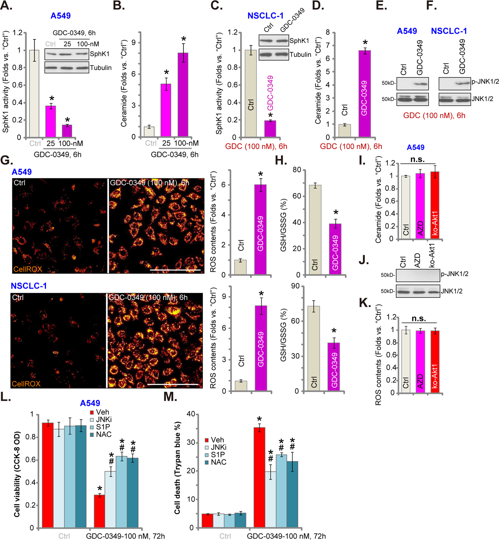
A549 cells or or the primary human NSCLC cells (NSCLC-1) were treated with GDC-0349 (“GDC”, 100 nM) for 6 h, SphK1 activity and expression (a and c), ceramide contents (b and d), JNK activation (e and f), ROS contents (CellROX intensity, g) and the GSH/GSSH ratio (h) were tested, and results normalized. Ceramide contents (i), JNK expression (j) and CellROX intensity (k) in A549 cells with or without GDC-0349 (“GDC”, 100 nM, 6 h) treatment, or in stable A549 cells with the CRISPR/Cas9-Akt1-KO-GFP construct (ko-Akt1 cells), were shown, and results normalized. A549 cells were pretreated for 1 h with n-acetylcysteine (NAC, 400 μM), the JNK inhibitor SP600125 (JNKi, 10 μM) or sphingosine 1-phosphate (S1P, 10 μM), followed by GDC-0349 (100 nM) stimulation, cells were further cultured for 72 h, cell viability (CCK-8 assay, l) and death (Trypan blue ratio, m) were tested. The data are presented as mean ± standard deviation (SD, n = 5). *p < 0.05 vs. “Ctrl” cells. #p < 0.05 vs. “Veh” (0.2% of DMSO) group (l and m). The experiments were repeated five times with similar results obtained. Bar = 100 μm (g).