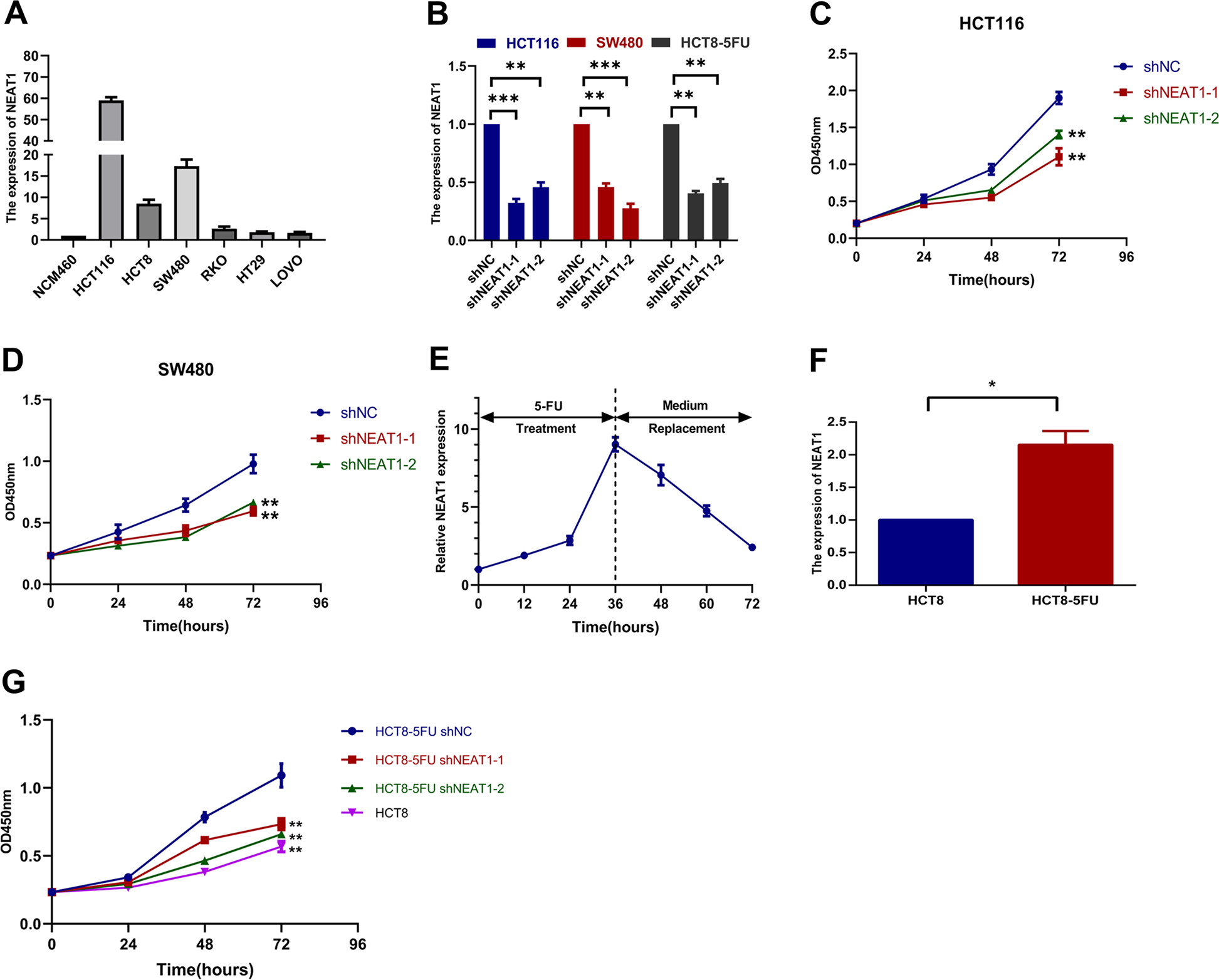
Fig. 2: NEAT1 promotes 5-Fu resistance in CRC cells.

A Relative expression of NEAT1 in CRC cell lines and the normal colon epithelium cell line NCM460 by qRT-PCR. Data are presented as mean ± SD from three independent experiments. B Validation of knockdown efficacy of NEAT1 in CRC cell line by qRT-PCR. ***P < 0.001. C, D CCK8 assays showing that knockdown of NEAT1 increased sensitivity to 5-FU in the HCT116 and SW480 cell lines. *P < 0.05, **P < 0.01, and ***P < 0.001. E Dynamic changes of NEAT1 expression level in response to 5-Fu treatment (10 μg/ml). The 1–6 times courses successively present 12, 24, and 36 h after 5-Fu treatment and 48, 60, and 72 h after medium replacement. F Relative expression of NEAT1 in 5-Fu resistant HCT8-5Fu cell line and normal HCT8 cell line by qRT-PCR. *P < 0.05. G CCK8 assays showing that knockdown of NEAT1 increased sensitivity to 5-FU in the HCT8-5FU cell lines (*P < 0.05, **P < 0.01, and ***P < 0.001).