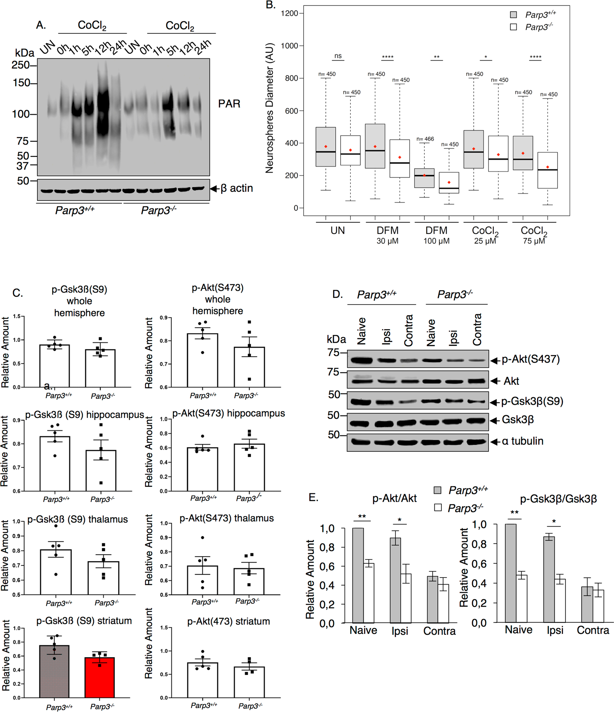
Fig. 7: Reduced mTorc2 signaling in the striatum of post-natal Parp3-deficient mice and shortly upon hypoxia-ischemia.

a, b Parp3 is involved in cell response to hypoxia. a Western blot analysis of ADP-ribose formation in Parp3+/+ and Parp3–/– NPSCs at the indicated time points upon exposure to CoCl2 and in the untreated (UN) cells. b Diameter of neurospheres formed in Parp3+/+ and Parp3–/– cultures 7 days upon exposure to the hypoxia mimetics CoCl2 and DFM for 48 h compared to untreated cultures (UN). Means are indicated in the boxplots as the red dots. Countings are from three independent experiments and three independent clones. *P < 0.05, **P < 0.01, ****P < 0.0001. c Immunostaining with anti p-Gsk3β (S9) and anti p-Akt (S473) of brain regions on ipsi and contralateral side of the ischemic event 6 h after cerebral hypoxia ischemia. Staining intensity was measured as a correlate of immunohistochemical reactivity in the ipsilateral relative to the contralateral side. Data are mean values ± s.d from 5 Parp3+/+ and 6 Parp3–/– mice. d Western blot analysis for p-Akt (S473) versus Akt and p-Gsk3β (S9) versus Gsk3β and α-tubulin as loading control in total protein extracts of striatal biopsies from Parp3+/+ and Parp3–/– mice either untreated (naïve) or 6 h upon exposure to HI. e Bar graphs depict the relative signal intensities of p-Akt versus Akt, p-Gsk3β versus Gsk3β, measured in three independent experiments and three mice of each genotype using Image J. Mean values ± s.d. are indicated. *P < 0.05, **P < 0.01.