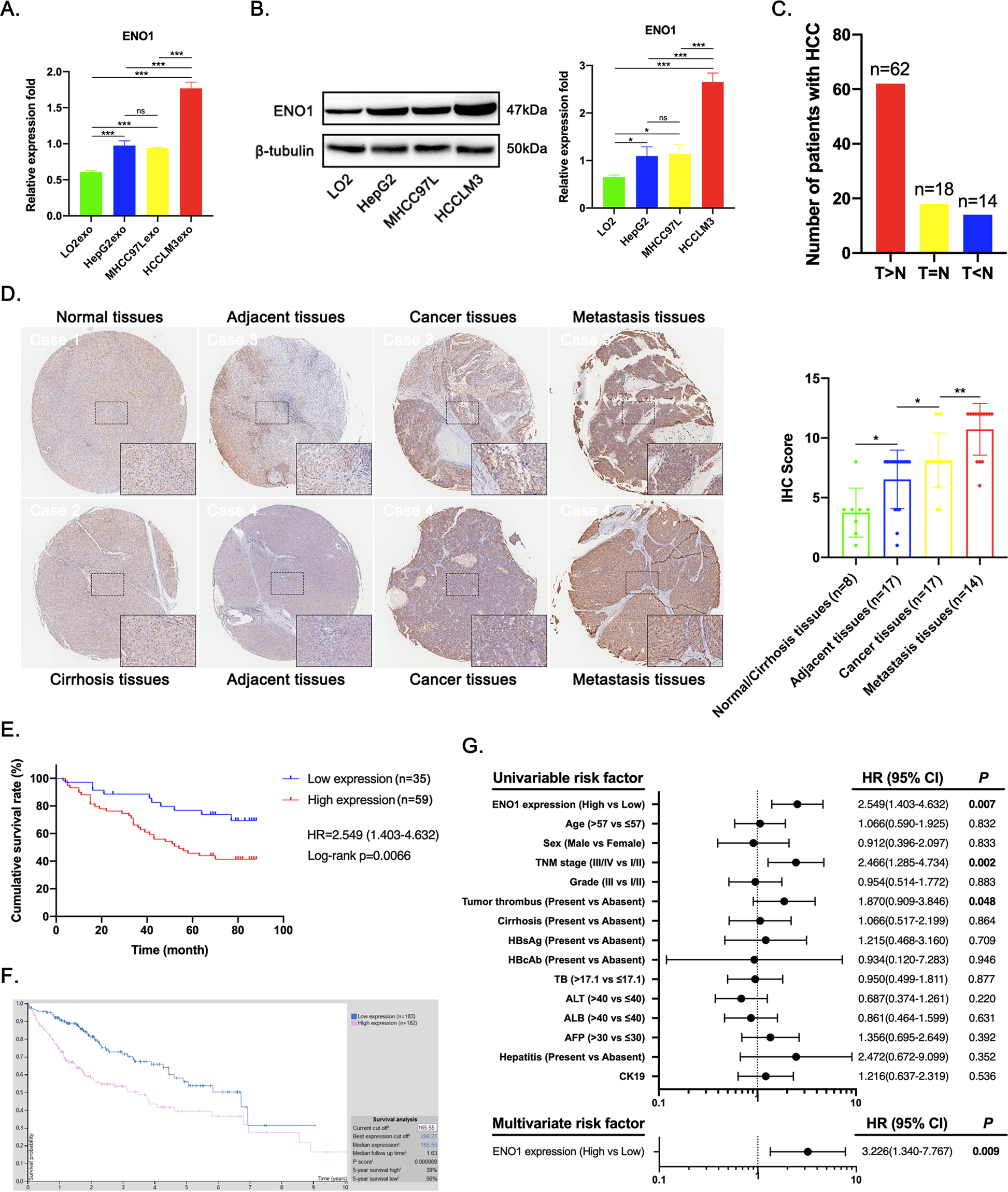
Fig. 3: Increased ENO1 expression is correlated with poor prognosis of HCC patients.

A The expression level of ENO1 in LO2exo, HepG2exo, MHCC97Lexo, and HCCLM3exo determined by proteomics analysis. B Western blot analysis of ENO1 levels in LO2, HepG2, MHCC97L, and HCCLM3 cells. A representative of three independent experiments is shown. C Differential expression of ENO1 in 94 pairs of HCC and adjacent non-tumor tissues. D IHC staining of ENO1 expression in normal liver tissues, cirrhosis tissues, paired of HCC and non-tumor tissues and metastasis tissues. Representative photographs of ENO1 staining in different tissues are shown. Scale bar represent 800 μm and 100 μm. E Kaplan–Meier analysis of overall survival of 94 HCC patients with different ENO1 expression levels. F Kaplan–Meier analysis of overall survival of 365 HCC patients in the TCGA cohort. G Forest plot showing the association between ENO1 expression and HCC survival as revealed by univariate and multivariate analyses (HR, hazard ratio; CI, confidence interval). All data are represented as mean ± SD. *P < 0.05, **P < 0.01, ***P < 0.001 according to two-tailed Student’s t-test.