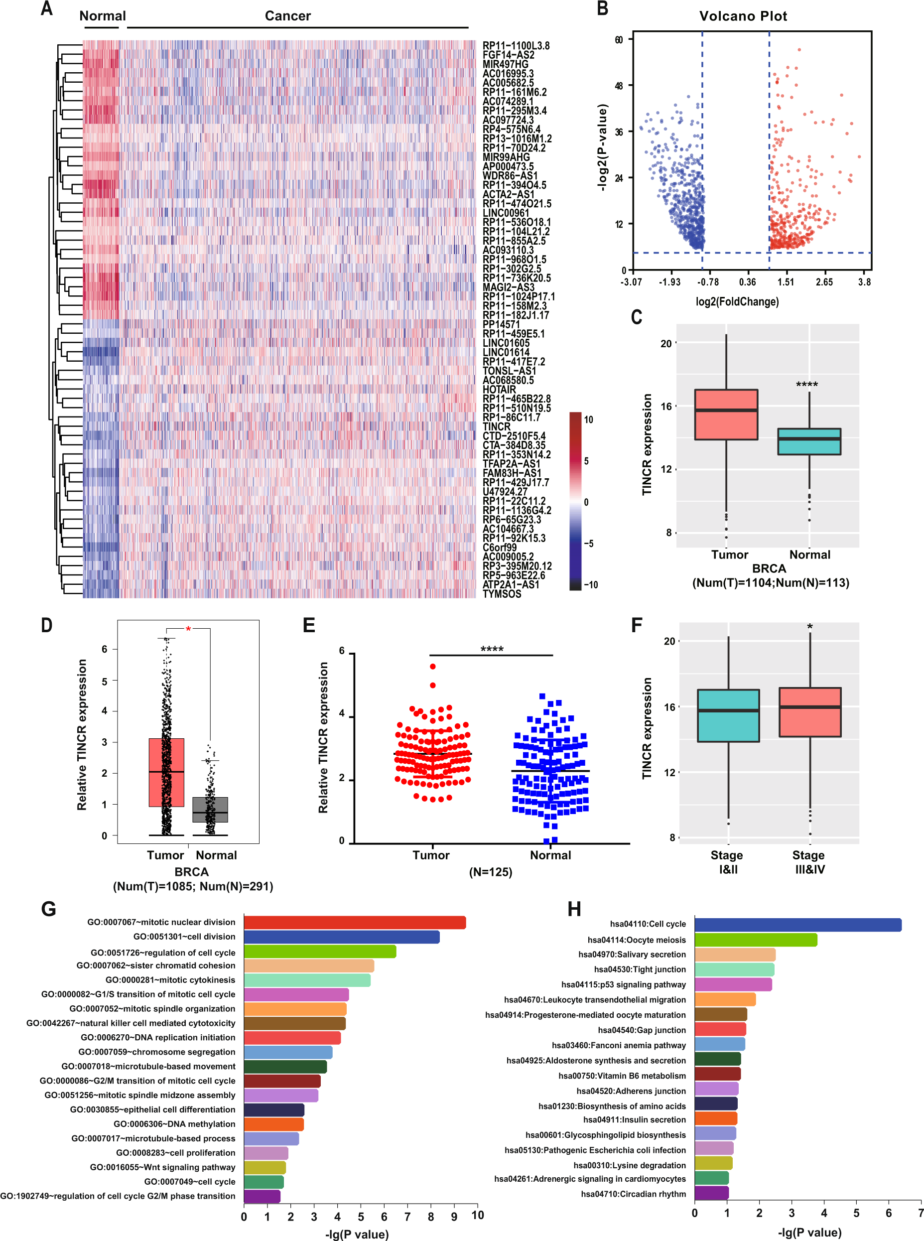
Fig. 1: TINCR is highly expressed in human breast cancer.

a Hierarchical-clustering heatmap of differentially expressed lncRNAs in breast-cancer and adjacent normal tissues, generated from RNA-seq data from TCGA. Colors: expression levels indicated by log2-transformed scale bar below the matrix; red and blue: max and min expression levels, respectively. b Volcano plot of lncRNAs differentially expressed between breast-cancer tissues normal tissues. P < 0.001, fold change >1.2 or fold change < –1.2. c–e TINCR expression in cancer and normal tissues from 1104 breast cancer patients in TCGA cohort (c), 1,085 breast-cancer patients in GEPIA cohort (d), and 125 breast-cancer patients in HMUCC cohort (e). f TINCR expression in breast cancers of different TNM stages in TCGA database. (g, h) GO and KEGG analyses of TINCR. P < 0.05 indicated statistical significance. Vertical axis: biological process or pathway category; horizontal axis: −log10 (P value) of significant biological process or pathway. *P < 0.05, **P < 0.01, ***P < 0.001, ****P < 0.0001.