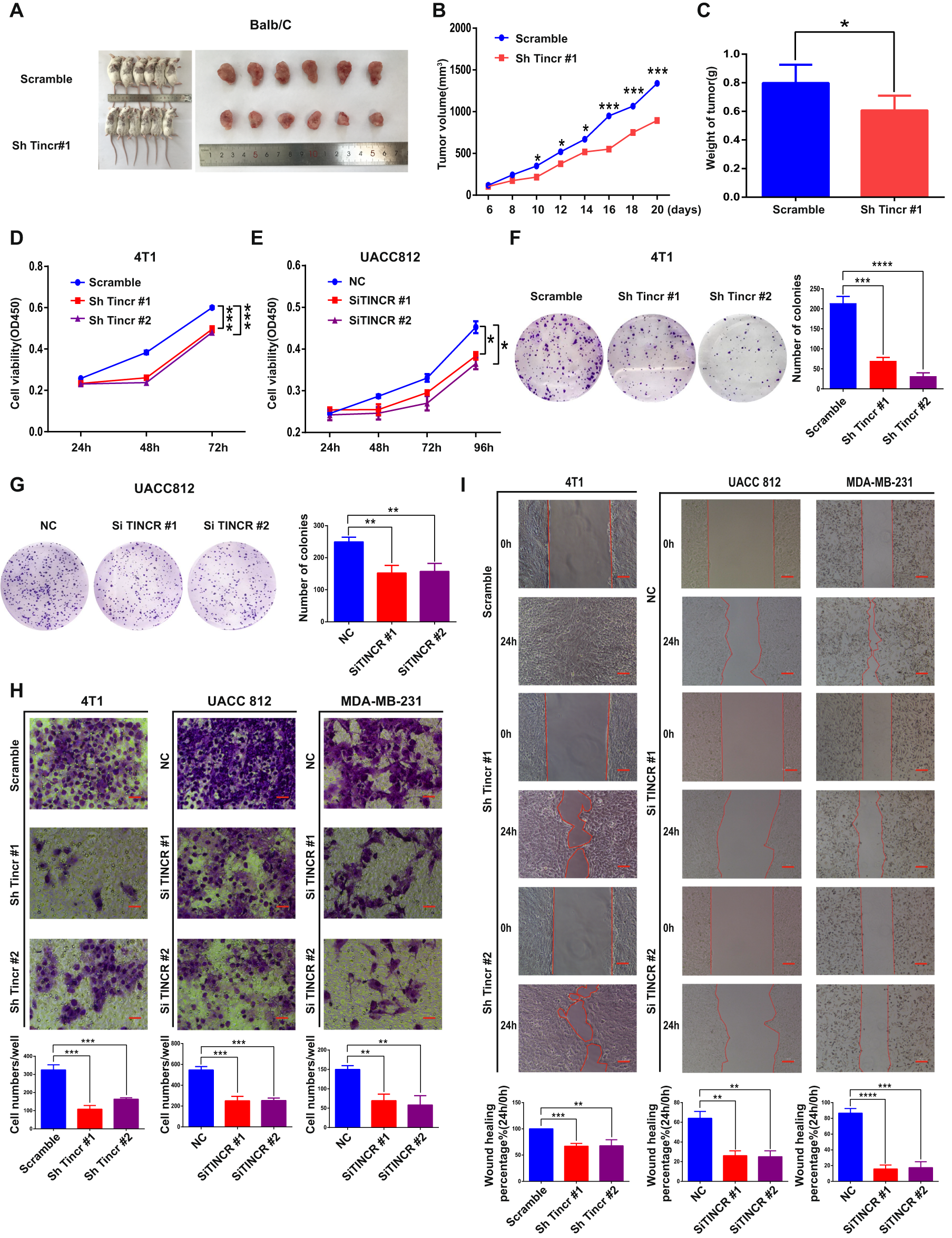
Fig. 3: TINCR promotes tumor growth in vivo and in vitro.

a Tumorigenesis and tumor tissue of each group of Balb/c mice (n = 6/group). b, c Tumor volume and weight measured in Balb/c mice after injection of 4T1 cells transfected with Tincr-specific or scrambled-control shRNA. Tumor tissues were measured at the indicated time points and dissected at the endpoint. d–i Knockdown of Tincr/TINCR expression inhibits proliferation (d, e), colony formation (f, g), and migration (h, i) of 4T1, UACC 812, and MDA-MB-231 cells. Scale bar, 100 μm. Data are presented as means from three independent experiments ± S.D. *P < 0.05, **P < 0.01, ***P < 0.001, ****P < 0.0001.