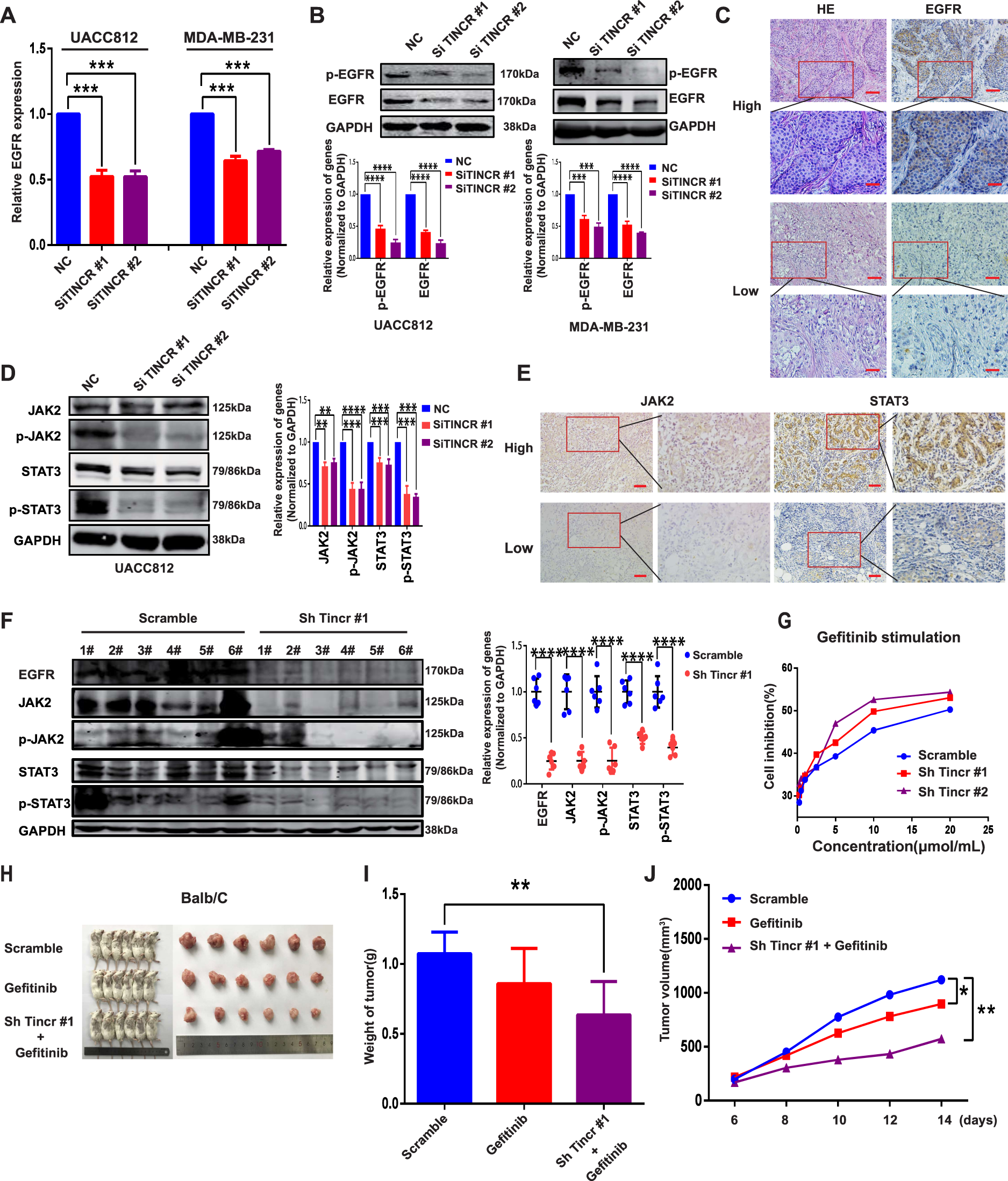
Fig. 4: TINCR regulates EGFR expression and downstream signaling in human cancer.

a, b TINCR knockdown decreases expression of EGFR mRNA (a) and protein (b) in UACC 812 and MBA-MB-231 cells. c EGFR protein expression is higher in TINCR-high breast-cancer tissues than in TINCR-low tissues and vice versa in 122 patients in the HMUCC cohort. Scale bar, 400 μm. d TINCR knockdown decreases the levels of p-JAK2, STAT3, and p-STAT3 in UACC 812 cells. e JAK2 and STAT3 protein expression is higher in TINCR-high breast-cancer tissues than in TINCR-low tissues and vice versa in 125 patients in the HMUCC cohort. Scale bar, 400 μm. f TINCR knockdown decreases the levels of EGFR, JAK2, p-JAK2, STAT3, and p-STAT3 in vivo (n = 6/group). g Gefitinib IC50 analysis after Tincr knockdown. h Tumorigenesis and tumor tissue of each group of Balb/c mice (n = 6/group). i, j Tumor growth and weight measured in Balb/c mice in each group. Tumors were measured at the indicated time points and dissected at the endpoint. Data are presented as means from three independent experiments ± S.D. *P < 0.05, **P < 0.01, ***P < 0.001, ****P < 0.0001.