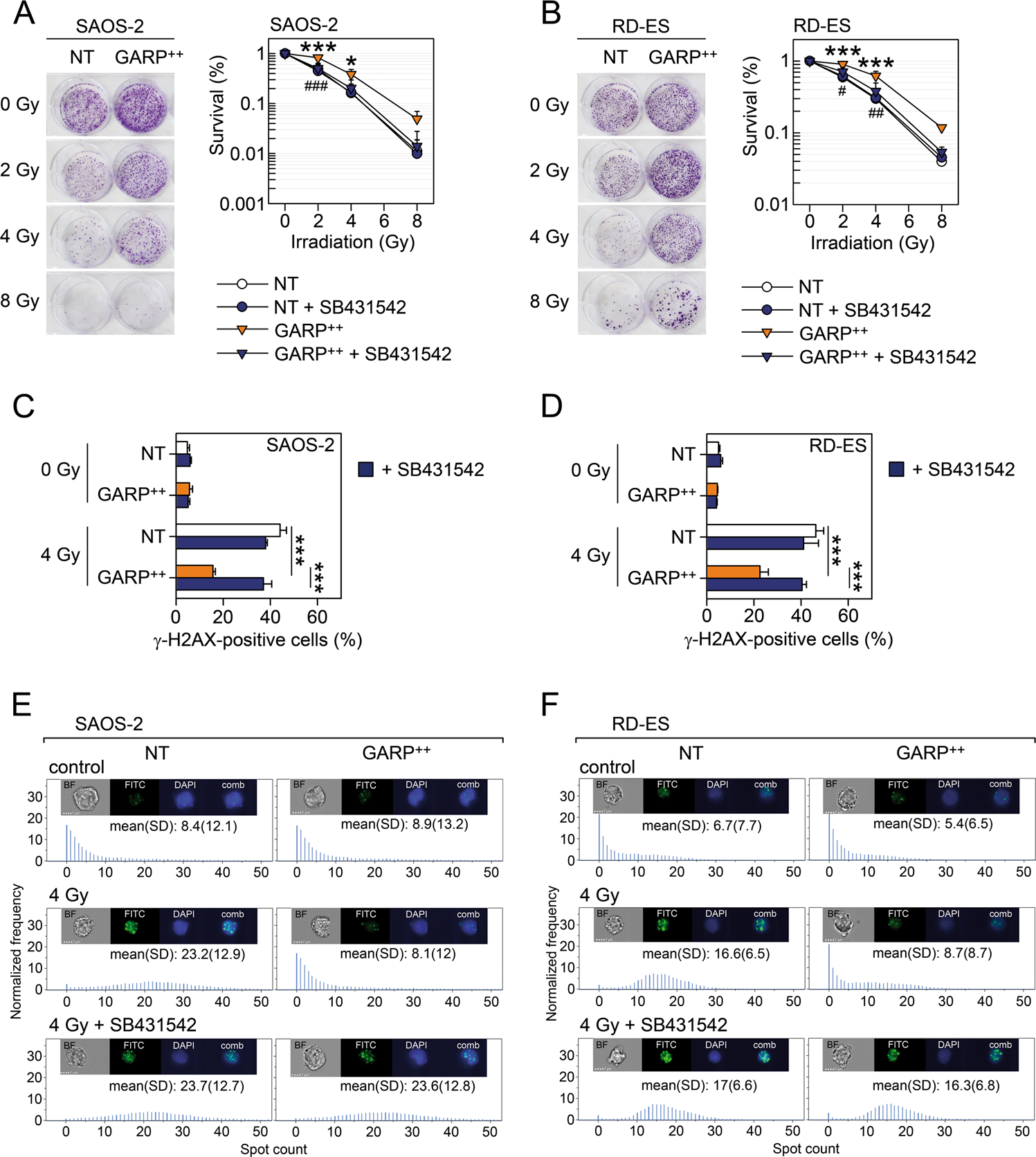
Fig. 5: GARP-overexpressing bone sarcoma cell lines are more resistant to radiation-induced cell death and DNA damage.

The susceptibility to irradiation was analysed using a clonogenic assay. NT and GARP++ SAOS-2 (A) and RD-ES cells (B) were seeded at low density in 6-well plates and cultured with or without SB431542 as described in materials and methods. The cells were irradiated with 2, 4, and 8 Gy. After 2 weeks, colonies were fixed, stained with crystal violet and counted as described in materials and methods. Data are plotted as survival fraction (relative to non-irradiated cells) and shown as mean (SD) of three independent experiments. * =P < 0.05; *** =P < 0.001 GARP++ vs. NT, # =P < 0.05; ## =P < 0.01; ### =P < 0.001 GARP++ + SB431542 vs. GARP++. NT and GARP++ SAOS-2 (C) and RD-ES (D) cells were cultured with or without SB431542 and irradiated with 4 Gy and analysed for γ-H2AX by flow cytometry. Data are shown as mean (SD) of three independent experiments. NT and GARP++ SAOS-2 (E) and RD-ES (F) cells were cultured with or without SB431542 and irradiated with 4 Gy and analysed for γ-H2AX using an imagestream flow cytometer. The number of γ-H2AX foci/nucleus is shown as mean (SD). One representative experiment out of two is shown.