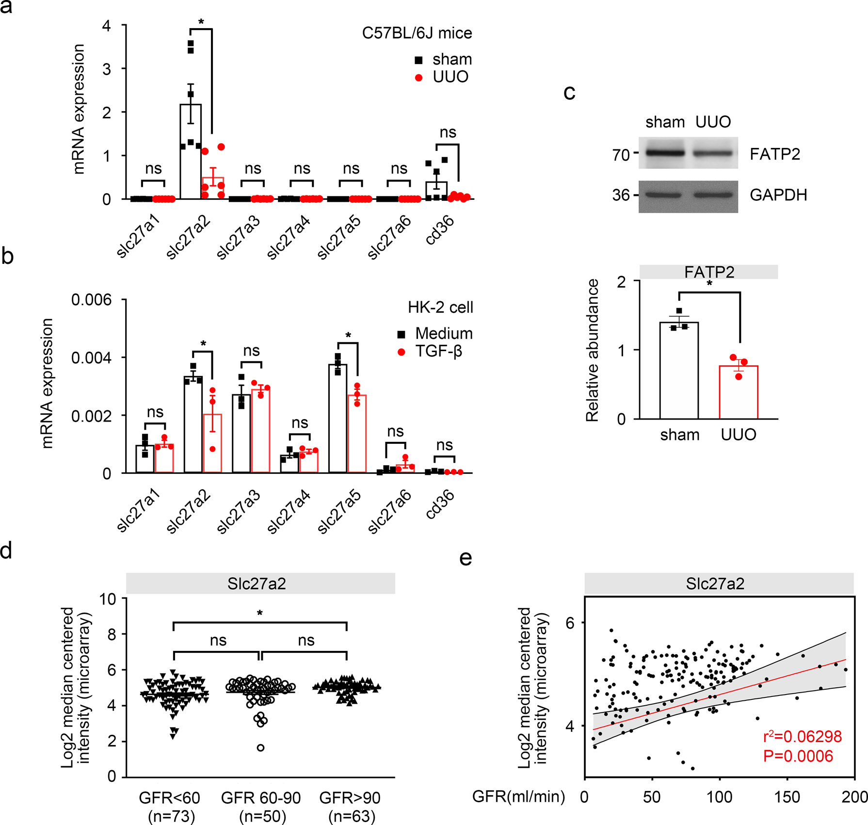
Fig. 1: Renal tubular epithelial cells mainly expressed FATP2.
From: Involvement of FATP2-mediated tubular lipid metabolic reprogramming in renal fibrogenesis

a Relative transcript levels of FAs uptake-associated transporter in sham and UUO mouse models for 7 days. b Relative transcript levels of FAs uptake-associated transporter in HK-2 cells with 10 ng/mL TGF-β treatment for 48 h. c FATP2 and GAPDH protein expression by immunoblot analysis, GAPDH sets as loading control. Results were quantified using ImageJ software. d Nephroseq Analysis was conducted to evaluate the expression of FATP2 in human kidney biopsy sample. e CKD was associated with significantly reduced mRNA value of slc27a2 compared with biopsy samples from healthy control. Data are presented as mean ± SEM. n = 6 mice. *P < 0.05, ns means no statistical significance.