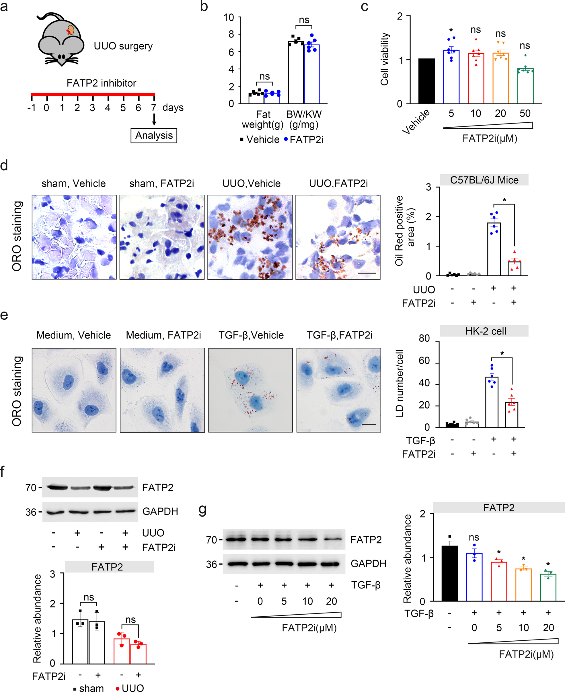
Fig. 2: The relationship between FATP2 and intracellular lipid accumulation in fibrogenesis.
From: Involvement of FATP2-mediated tubular lipid metabolic reprogramming in renal fibrogenesis

a One day before UUO surgery treatment with FATP2 inhibitor lipofermata, and then sacrificed on day 7. b Effect of FATP2 inhibitors on fat weight and BW/KW ratio in mice (n = 6 mice per group). c Cell viability of HK-2 cell, which was treated by various doses of lipofermata (0, 5, 10, 20, 50 μM) for 48 h. d Oil red O staining detected the effects of FATP2 inhibitor on UUO mice fatty acids uptake. Schematic representation of oil red positive staining. Scale Bar: 50 μm. e Oil red O staining detected the effects of FATP2 inhibitor on TGF-β-induced HK-2 cells fatty acids uptake. Schematic representation of lipid droplet number. Scale Bar: 50 μm. f, g The kidney tissue and cell lysates were subjected to western-blot analysis with indicated antibodies against FATP2. Schematic representation of quantitative data of indicated proteins. Representative images from three independent experiments are shown above. *P < 0.05, ns means no statistical significance.