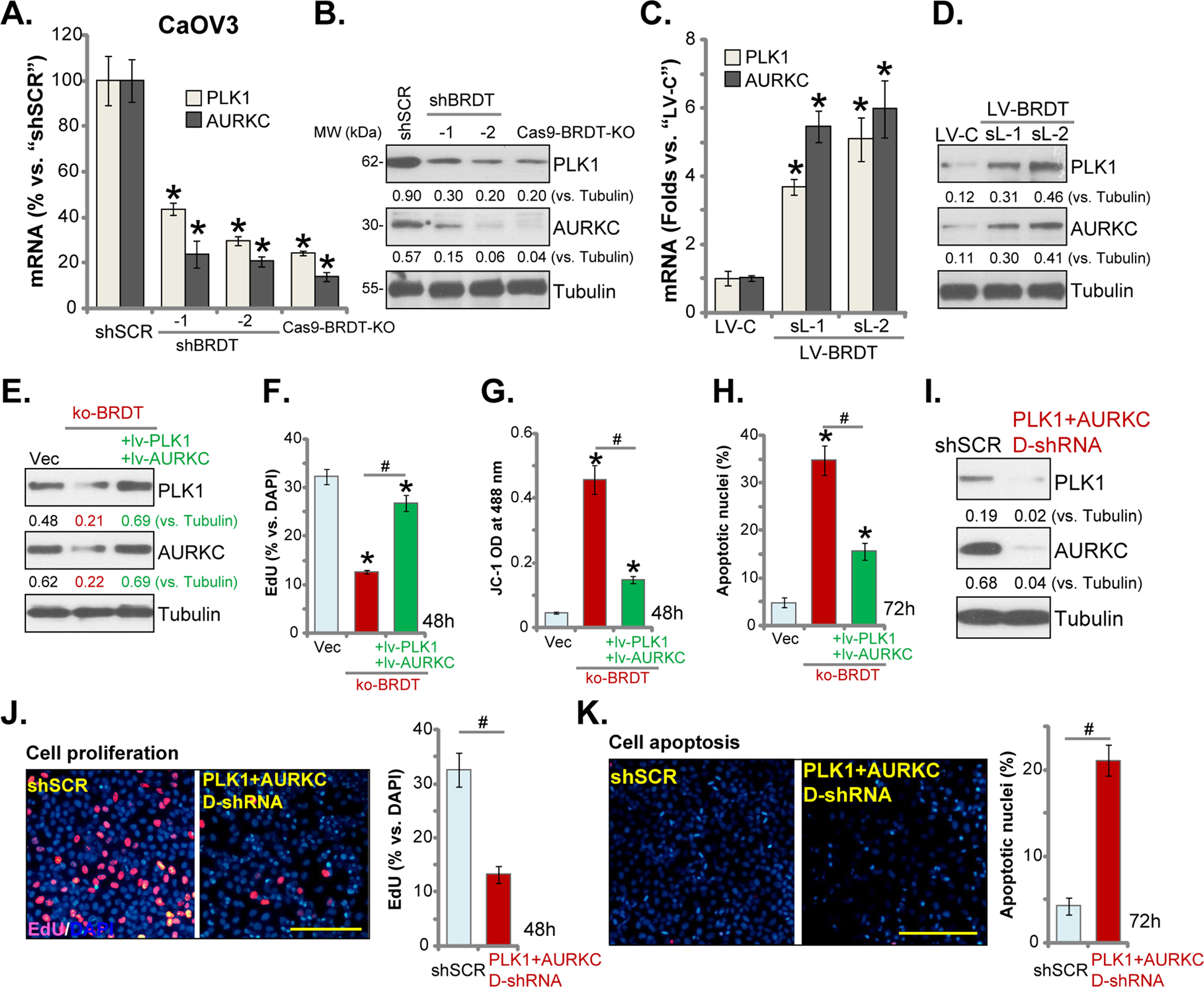
Fig. 6: BRDT depletion-induced anti-ovarian cancer cell activity is associated with PLK1-AURKC downregulation.

The mRNA and protein expressions of listed genes in the stable CaOV3 cells, with the lentiviral BRDT shRNA (“shBRDT-1/-2”), the lentiviral CRISPR/Cas9-BRDT-KO construct (“sgRNA-1”), or the lentiviral BRDT expression construct (“LV-BRDT”), were tested by qPCR (A and C) and western blotting (B and D) assays. Stable CaOV3 cells expressing the CRISPR/Cas9-BRDT-KO construct (with “sgRNA-1”, “ko-BRDT” cells) were further transfected with or without lentivirus encoding PLK1 and AURKC (“ + lv-PLK1 + lv-AURKC”), control cells were with empty vector (“Vec”), expression of listed proteins was shown (E); Cells were further cultured for applied time periods, cell proliferation (recording EdU-positive nuclei ratio, F), mitochondrial depolarization (JC-1 green monomers intensity, G) and apoptosis (recording apoptotic nuclei ratio, H) were tested by the appropriate assays. CaOV3 cells were transfected with scramble control shRNA lentivirus (“shSCR”) or PLK1 shRNA lentivirus plus AURKC shRNA lentivirus (“PLK1 + AURKC D-shRNA”) for 24 h, stable cells were selected by puromycin. Expression of listed proteins was shown (I). Cells were further cultured for applied time periods, cell proliferation (J) and apoptosis (K) were tested by EdU staining and apoptotic nuclei staining assays, respectively. For each assay, n = 5 (five dishes or wells). *P < 0.05 vs. “shSCR”/“Vec” cells. #P < 0.05. Expression of listed proteins was quantified and normalized to Tubulin. Experiments in this figure were repeated three times, with similar results obtained. Scale Bar = 100 μm (J and K).