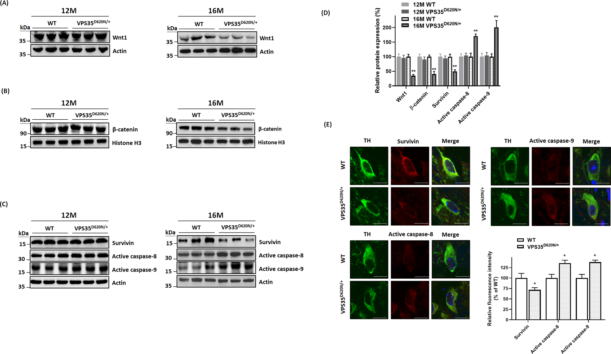
Fig. 5: Impaired activity of Wnt/β-catenin signaling cascade and activation of caspase-9 or caspase-8 are found in SN of heterozygous VPS35D620N/+ mice aged 16 months.

A, D Protein level of Wnt1 was decreased in SN of VPS35D620N/+ knockin mice at age of 16 months. B, D Protein expression of nuclear β-catenin was downregulated in SN of 16-month-old heterozygous VPS35D620N/+ mice. Histone H3 is a protein marker of nuclear fraction. C, D Western blot study indicated that level of cytosolic survivin was decreased in SN of 16-month-old VPS35D620N/+ knockin mice. Cytosolic protein expression of active caspase-9 or active caspase-8 was upregulated in SN of heterozygous VPS35D620N/+ mice aged 16 months. Altered expression of Wnt1, nuclear β-catenin, survivin, active caspase-9, or active caspase-8 was not observed in SN of 12-month-old VPS35D620N/+ mice. **P < 0.01 compared with WT mice. Each bar represents mean ± S.E. value of seven mice. E Confocal immunofluorescence staining showed that downregulated expression of cytosolic survivin and upregulated expression of cytosolic active caspase-8 or caspase-9 were observed in TH-positive SNpc DAergic neurons of VPS35D620N/+ knockin mice at age of 16 months. *P < 0.05 compared with WT mice. Each bar represents mean ± S.E. value of 80 neurons from four mice.