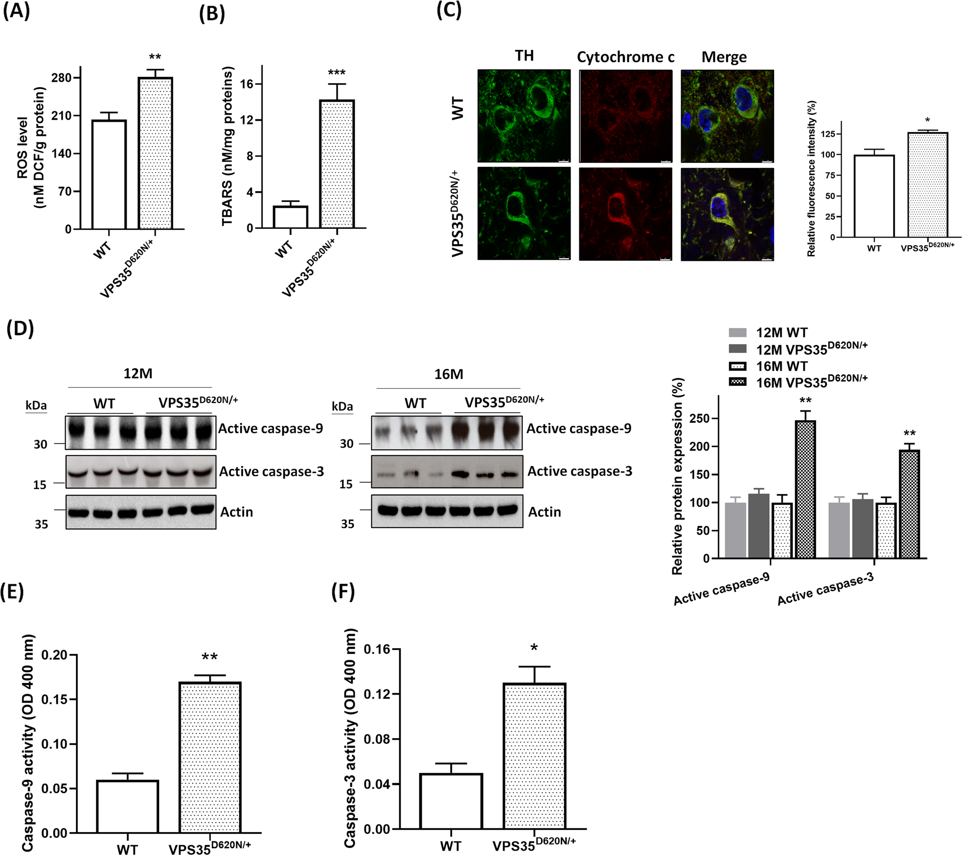
Fig. 7: Heterozygous (D620N) mutation of VPS35 causes overgeneration of mitochondrial ROS, oxidative stress, and activation of mitochondria-mediated apoptotic pathway.

A Level of mitochondrial ROS was upregulated in SN of heterozygous VPS35D620N/+ mice aged 16 months. Each bar represents mean ± S.E. value of six mice. **P < 0.01 compared with WT mice. B Compared to WT mice, lipid peroxidation of mitochondria was markedly enhanced in SN of 16-month-old VPS35D620N/+ knockin mice. Each bar shows mean ± S.E. value of six mice. ***P < 0.001 compared to WT mice. C Confocal double immunofluorescence staining demonstrated that protein expression of cytosolic cytochrome c was significantly upregulated in SNpc DAergic neurons of VPS35D620N/+ mice aged 16 months. Each bar represents mean ± S.E. value of 80 neurons from four mice. *P < 0.05 compared with WT mice. D Cytosolic protein levels of active caspase-9 and active caspase-3 were increased in SN of heterozygous VPS35D620N/+ mice aged 16 months. Each bar represents mean ± S.E. value of seven mice. E and F The activity of caspase-9 or caspase-3 was significantly increased in SN of VPS35D620N/+ knockin mice at age of 16 months. Each bar shows mean ± S.E. value of four mice.