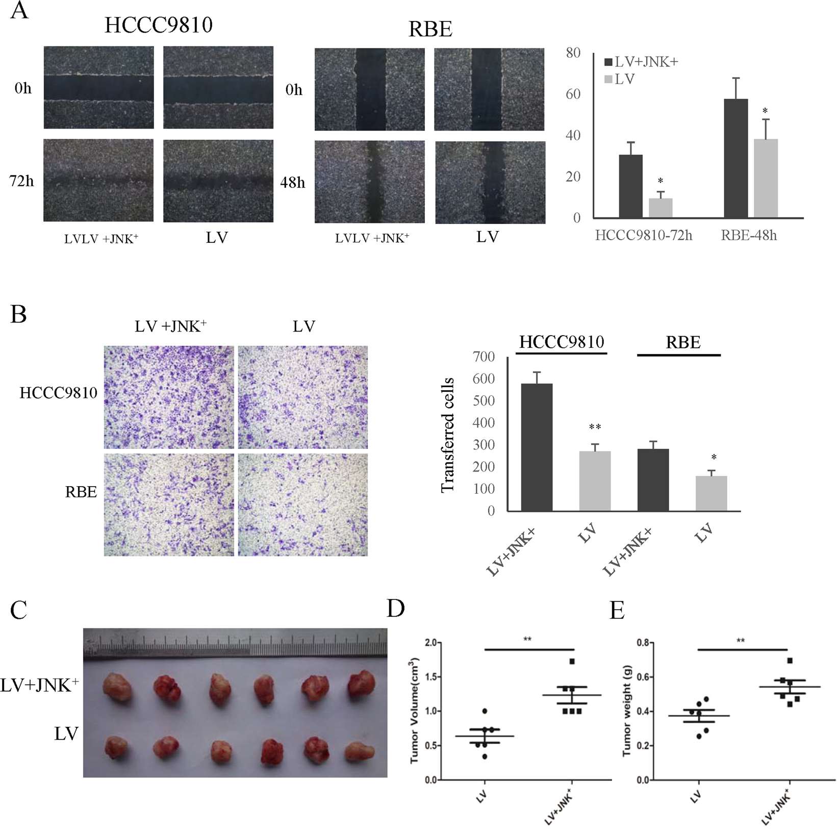
Fig. 6: BUB1B regulated invasiveness of CAA cells in a JNK-c-Jun-dependent manner.
From: BUB1B promotes extrahepatic cholangiocarcinoma progression via JNK/c-Jun pathways

A The ability of CCA cell invasiveness was enhanced after activation of JNK-c-Jun through wound healing. B Transwell assays showed that the activation of JNK-c-Jun promoted the CCA cell migration. C–E A subcutaneous xenograft tumor model in nude mice to determine the effect of BUB1B on tumorigenicity. The activation of JNK-c-Jun promoted tumorigenicity compared to the control group (N = 6) (*p < 0.05; **p < 0.01).