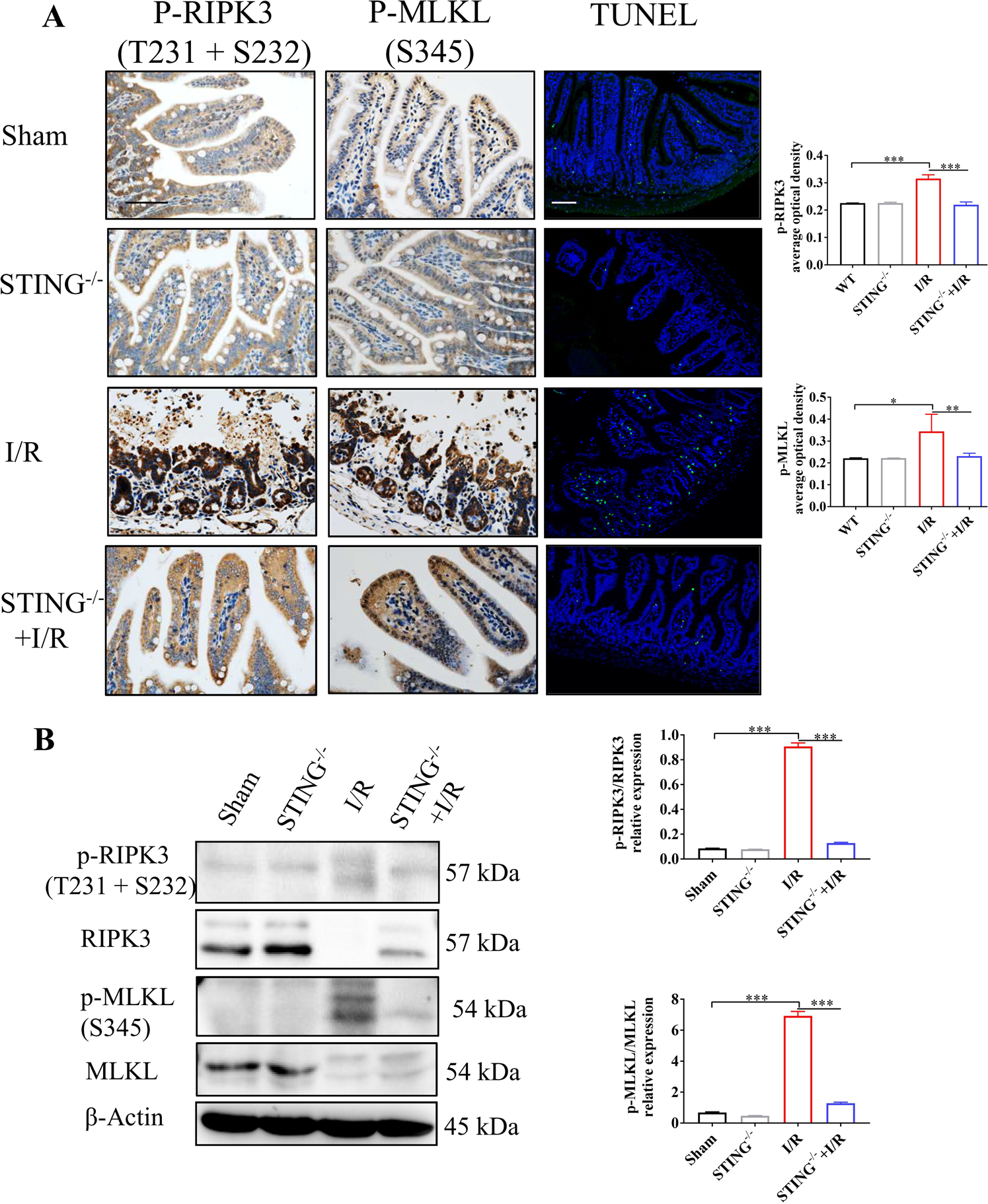
Fig. 6: STING knockout attenuates intestinal necroptosis.

(A–C) IHC analysis of p-RIPK3 and p-MLKL in wild-type mice and STING knockout mice following intestinal I/R. TUNEL staining was used to analyze cell death. Image J was used to detect the optical density of p-RIPK3 and p-MLKL in immunohistochemistry. (B) Necroptosis signaling was detected by western blot. Scale bars = 50 μm. Data were shown as the mean ± SD. *P < 0.05, **P < 0.01, ***P < 0.001.