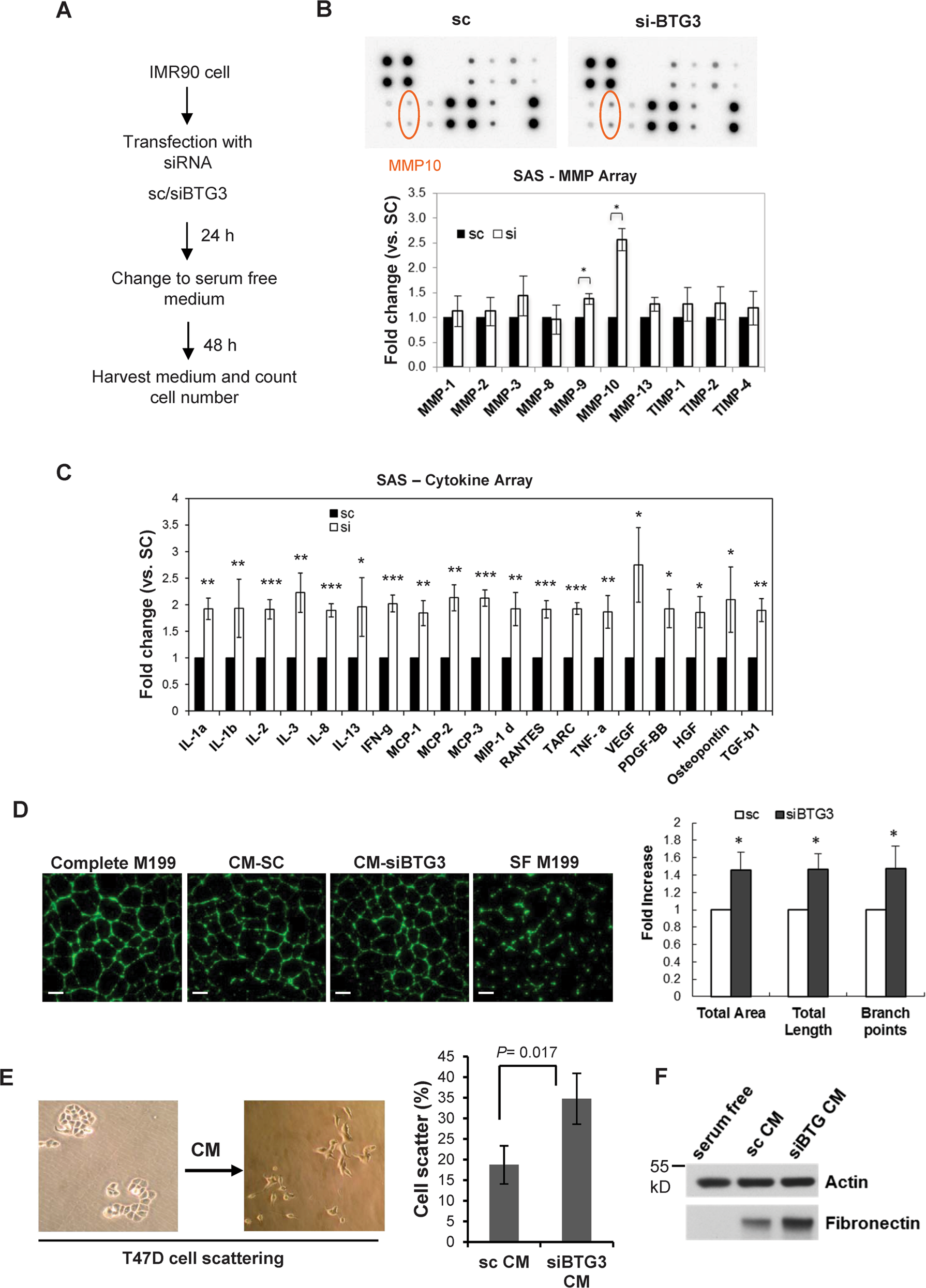
Fig. 1: Characterization of the senescence-associated secretome (SAS) of BTG3-depleted IMR-90 cells.

a Scheme for preparation of conditioned medium. b Analysis of MMP ELISA array with conditioned media from IMR90 cells transfected with control (sc) or BTG3 siRNA. Averages of two independent experiments are shown. c Analysis of the cytokine ELISA array with the same conditioned medium as used in (b). Mean ± SD from 3 independent experiments is shown. A complete set of data can be viewed in Fig. S1. d Conditioned medium (CM) from BTG3 knockdown IMR-90 promotes HUVEC tube formation. HUVEC cells were resuspended in CM and plated on Matrigel. After 16 h, cells were stained with Calcein AM, and the images were analyzed by MetaXpress High Content Image Acquisition & Analysis Software and the quantified results were shown on the left. Scale bar, 500 μm. e, f Medium conditioned by BTG3-depleted IMR-90 cells promotes scattering of T47D cells in vitro. T47D cells plated at low density were incubated with CM from control or BTG3 knockdown IMR90 cells for 48 h before scattering was measured (e). T47D cell lysates were also collected for western blot analysis using the antibodies indicated (f).