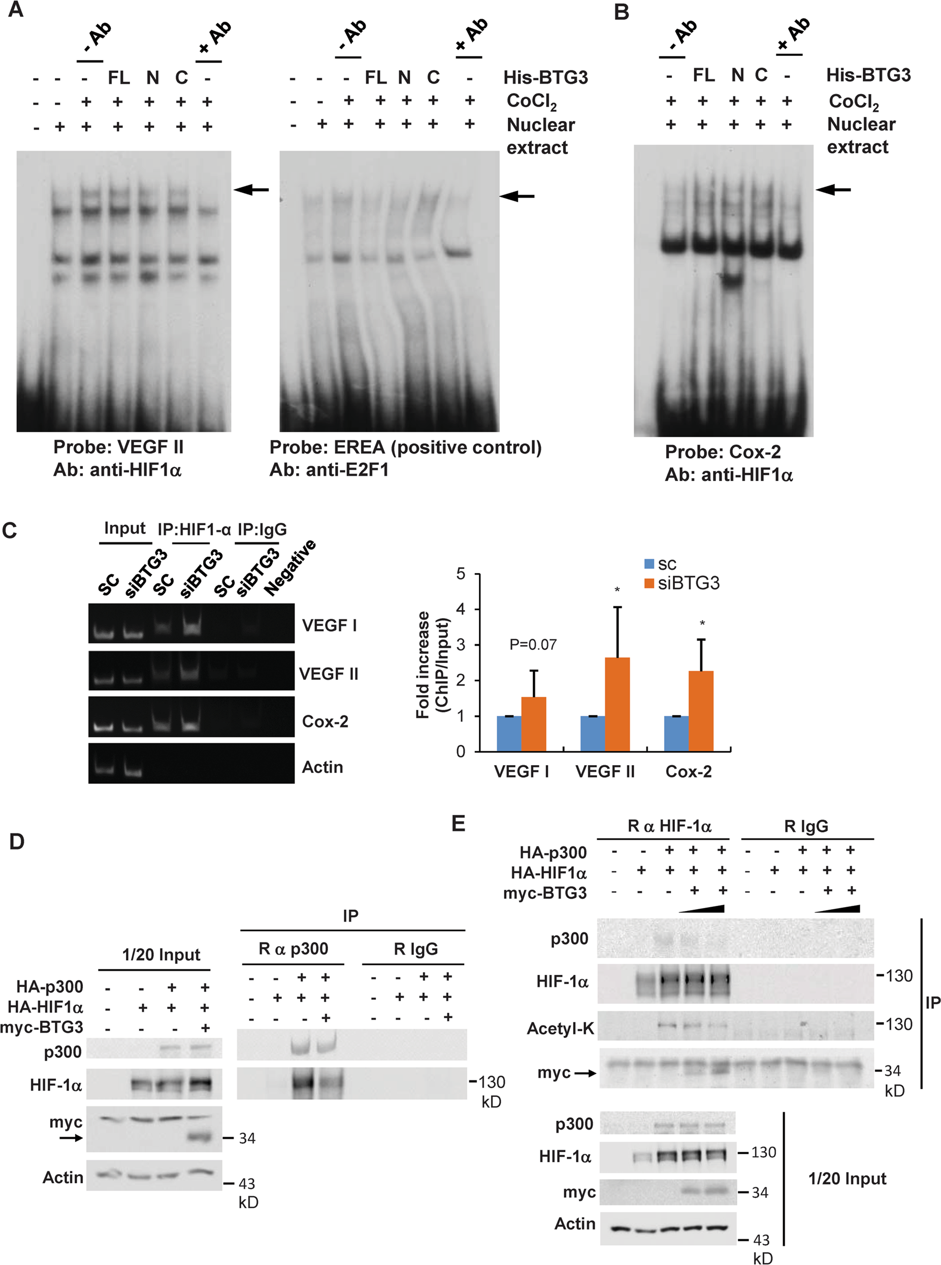
Fig. 4: Mechanisms underlying HIF-1 inhibition by BTG3.

a Binding of HIF-1α to HRE in vitro was not affected by BTG3. EMSA was conducted with nuclear extracts prepared from untreated cells or cells treated with CoCl2 and 32P-labeled oligonucleotide carrying HRE from the VEGFA promoter. Right panel, positive control showing that binding of E2F1 to the response element in the ARF promoter (EREA) is inhibited by recombinant full-length (FL) BTG3 and the N-terminal domain but not the C-terminal domain. Arrows indicate the specific protein–DNA complexes which could be competed away by specific antibodies. b Same as in (a) but with the HRE from the COX2 promoter. c Binding of HIF-1α to the VEGFA and COX2 promoters was enhanced in BTG3-downregulated cells. Chromatin immunoprecipitation (ChIP) was performed with control or BTG3 knockdown IMR-90 cells using anti-HIF-1α antibody. VEGFI and VEGFII represent two sequences in the VEGFA promoter that conform to HRE. Mean ± SD from 3 independent experiments is shown. *, P < 0.05. d Coexpressed BTG3 disrupted the interaction between HIF-1α and p300. 293T cells were transfected with HA-p300 and HA-HIF-1α with or without cotransfection with myc-BTG3. Co-immunoprecipitation was performed using anti-p300. e p300-dependent HIF-1α acetylation was reduced by co-expression of BTG3. Experiment was conducted as in (d) except that anti-HIF-1α antibody was used for immunoprecipitation.