Fig. 3: UBR2 knockdown sensitizes cells to CICD.
From: The E3 ligase UBR2 regulates cell death under caspase deficiency via Erk/MAPK pathway

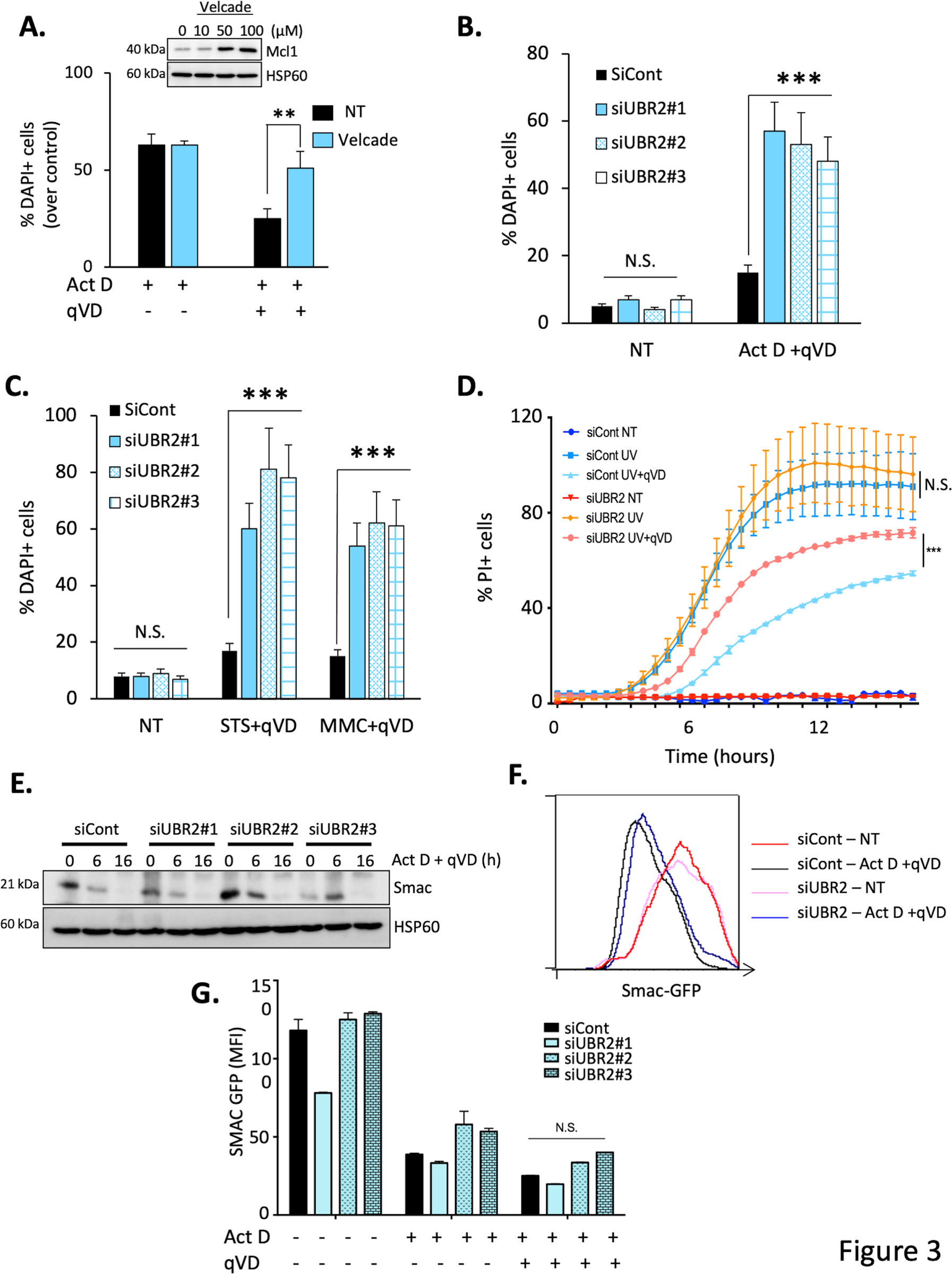
A HeLa cells were treated with Actinomycin D (1 µM) alone (to induce apoptosis) or in combination with the proteasome inhibitor Velcade (50 μM) for 8 h and cell death was measured by flow cytometry using a Propidium Iodide staining. In parallel, HeLa cells were treated with Actinomycin D (1 µM) and qVD-OPH (20 μM) alone or in combination with Velcade (50 μM) for 36 h and cell death was measured by flow cytometry using a Propidium Iodide staining. The results are expressed as cell death measured over control condition. Velcade efficiency was assessed by looking at the stabilization of Mcl-1 by immunoblotting. Hsp60 was used as a loading control. HeLa cells were transfected either with a non-targeting siRNA (siCont) or with three different siRNAs (20 nM) targeting UBR2 (siUBR2). 48 h post-transfection B control cells or cells knocked down for UBR2 were either not treated (NT) or treated with Actinomycin D (1 μM) in combination with the pan-caspase inhibitor qVD-OPH (20 μM) as a « CICD » stimulus for 36 h and cell death was analyzed by flow cytometry using a DAPI staining. C cells were treated as in B using Mitomycin C (MMC, 200 µM) or Staurosporine (STS, 1 μM) in combination with the pan-caspase inhibitor qVD-OPH (20 μM), as a « CICD » stimulus for 36 h and cell death was analyzed by flow cytometry using a DAPI staining. D HeLa siCont and HeLa siUBR2 were treated either with UV (40 J/m2, as an apoptosis inducer) or with a combination of UV + qVD-OPH (20 μM) as a CICD stimulus. Cell death was measured in real time using PI staining and the Incucyte ZOOM Live-Cell Imaging system. E HeLa cells were transfected either with a non-targeting siRNA (siCont) or with three different siRNAs targeting UBR2 and were treated with Actinomycin D (1 µM) and qVD-OPH (20 μM) for the indicated times. Whole-cell lysate was analyzed for Smac expression by immunoblotting, Hsp60 was used as a loading control. F HeLa Smac-GFP cells were transfected with the indicated siRNA and were either not treated (NT), treated with Actinomycin D alone (1 μM) as an « apoptosis » stimulus or in combination with the pan-caspase inhibitor qVD-OPH (20 μM) as a « CICD » stimulus for 24 h. Representative FACS histogram showing the decrease of Smac expression after CICD treatment, as a read-out of MOMP. NT = not treated. G Quantification of Mean Fluorescence Intensity (MFI) of SMAC-GFP cells presented in F. Data are expressed as mean ± s.d (n = 3), immunoblots, FACS and incucyte measurements are representative of 3 or more individual experiments. **p < 0.01, ***p < 0.001, N.S: non-significant according to a two-way ANOVA.