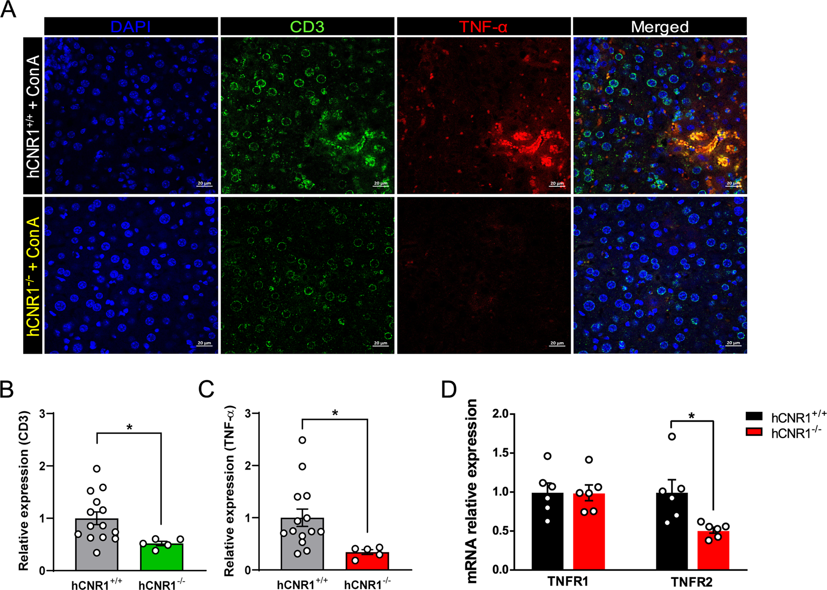
Fig. 5: Nullification of hepatic CB1R attenuates Con A-induced liver damage via cell membrane-bound TNF-α.

A–C Liver samples without permeabilization were fixed and sectioned, and immunostained for CD3, TNF-α, and DAPI (×40). Relative quantifications of immunofluorescence stained tissues (B, C). D TNFR1 and TNFR2 mRNA expression levels. Results were expressed as mean ± S.E.M. (*p ≤ 0.05, **p ≤ 0.01, and ***p ≤ 0.001).