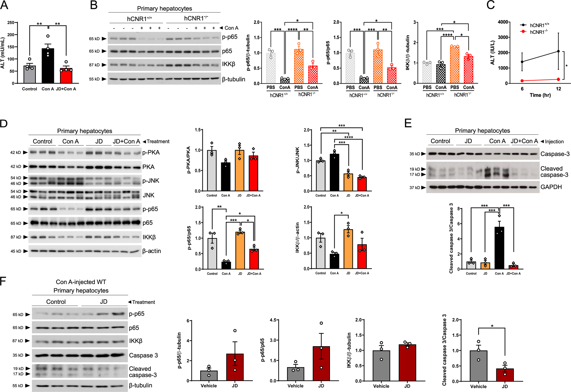
Fig. 6: Hepatocyte-specific CB1R plays a pivotal role in response to inflammation.

A Serum alanine aminotransferase (ALT) levels (mU/mL) in Con A-administered wild-type mice (n = 4 per each group). C57BL/6J background mice were injected intraperitoneally with vehicle (DMSO) or JD-5037 (3 mg/kg). After 1 h, they were given Con A (5 mg/kg) via tail vein and 6 h later blood was collected for ALT levels. B hCNR1+/+ and hCNR1−/− mice were injected with vehicle (PBS) or Con A (5 mg/kg). Hepatocytes were isolated 6 h later and cultured overnight. Protein expression levels of phosphorylated and total p65 and IKKβ were measured by immunoblotting. C ALT levels in the medium of the hepatocytes in response to Con A treatment (50 μg/mL) after 6- and 12-h. D Hepatocytes were isolated from C57BL/6J mice (n = 4) and treated with JD-5037 (100 nM). After 4 h, PBS or Con A (50 μg/mL) were added to the media and hepatocytes incubated overnight. Proteins were extracted and protein expression levels of ratio of p-PKA/PKA, p-JNK/JNK, and p-p65/p65, and total IKKβ were quantified. E C57BL/6J mice were injected intraperitoneally with vehicle (DMSO) or JD-5037 (3 mg/kg). After 1 h, they were given Con A (5 mg/kg) via tail vein and hepatocytes were isolated 6 h later. Proteins were extracted from cell lysates, followed by the detection of total and cleaved caspase 3. F C57BL/6J male mice were administered Con A (5 mg/kg) via intravenous injection and then isolation of hepatocytes was conducted 6 h post-injection. After overnight incubation, hepatocytes were treated with vehicle (DMSO) or JD-5037 (10 nM) for 1 h, then proteins were extracted and immunoblotted for detection of phosphorylated and total p65, total IKKβ, and ratio of cleaved caspase 3/total caspase 3. Density of bands was quantified. Results were expressed as mean ± S.E.M. (*p ≤ 0.05, **p ≤ 0.01, ***p ≤ 0.001, and ****p ≤ 0.0001).