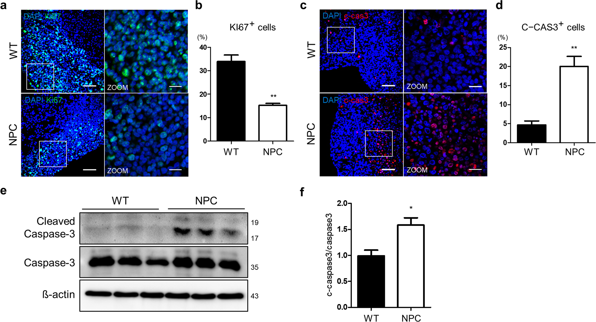
Fig. 3: NPC organoids showed decreased proliferation.

Comparison of cellular proliferation and apoptosis in the WT and NPC diseased organoids at day 28. a Immunostaining for cell proliferation in the WT and NPC organoids on day 28 using antibodies against Ki-67. Scale bars, 50 μm. Zoom scale bars, 10 μm. b The quantification of Ki-67-positive cells was conducted following the same method used in Fig. 2d. c The WT and NPC organoids were stained on day 28 for the apoptosis marker cleaved-caspase-3. Scale bars, 50 μm. Zoom scale bars, 10 μm. d The percentage of cleaved-caspase-3-positive cells was upregulated in the NPC organoids compared with the WT organoids. e Western blot analysis and f quantification of cleaved-caspase-3 revealed an increase in the NPC disease organoids at day 28. n = 3 per group. The results are the mean ± SD. n = 3 per group. *p < 0.05, **p < 0.01, and ***p < 0.001.