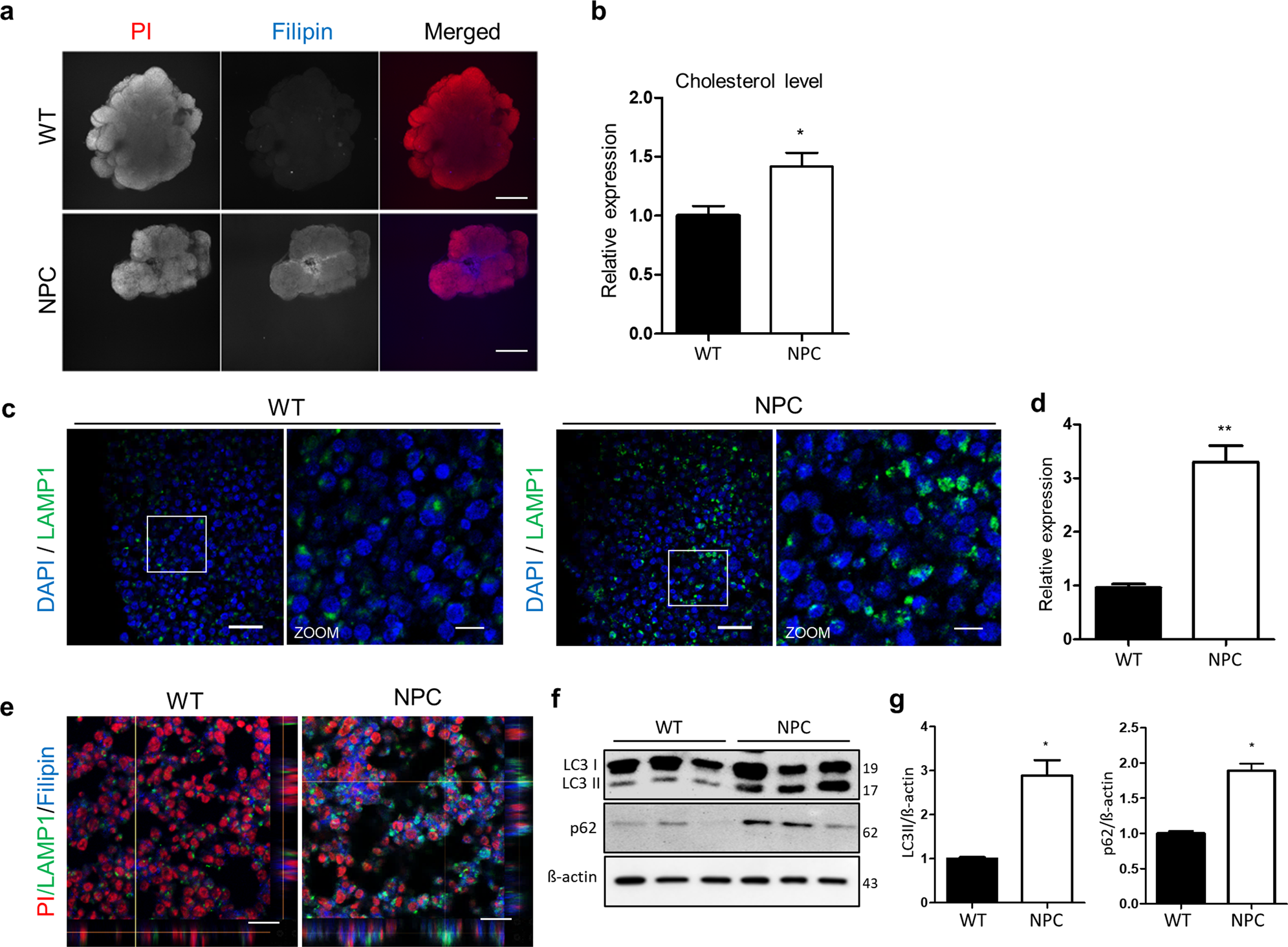
Fig. 4: Cholesterol accumulation in NPC organoids.

a Unesterified cholesterol accumulation was detected by filipin staining (blue) after clearing in the WT and NPC organoids at day 28. Nuclei stained with propidium iodide (red). Scale bars, 500 μm. b Cholesterol levels in the WT and NPC organoids were quantified and normalized to those in the WT organoids. n = 10 per group. c WT and NPC organoids at day 28 were stained for the lysosomal membrane marker LAMP1. Scale bars, 50 μm. Zoom scale bars, 10 μm. d The relative number of LAMP1-positive cells was measured for quantification. e Co-localization staining of LAMP1 (lysosome marker) and filipin staining through z-stack confocal imaging. Scale bars, 20 μm. f, g WT and NPC organoids were lysed and subjected to western blotting with LC3, p62 antibodies. n = 3 per group. The results are the mean ± SD. *p < 0.05 and **p < 0.01.