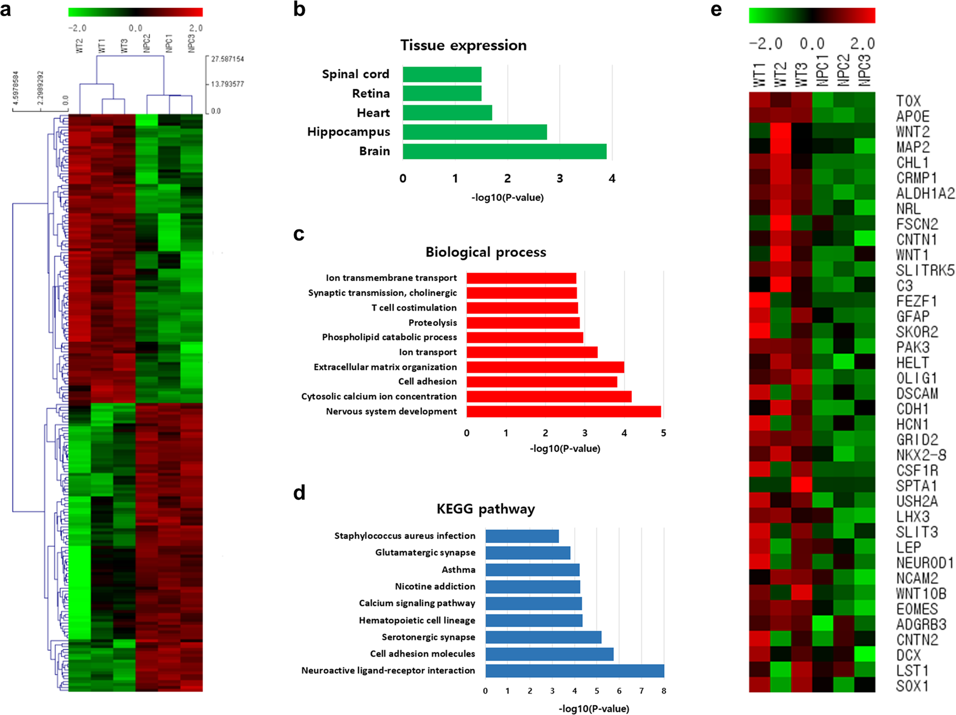
Fig. 5: Gene expression analysis of WT organoids and NPC disease organoids.

a Differentially expressed genes in the WT and NPC organoids at day 28. Heat maps of the z-score values of RNA-Seq in the WT and NPC organoids on day 28. Three samples were prepared from each group. b Top five tissue with enriched expression of the top 1000 genes that were upregulated in the WT organoids compared with the NPC organoids at day 28. c The top 10 highest ranked biological process categories were plotted according to p value. d KEGG pathways were plotted by selecting the top nine terms ranked according to p value. e Top 20 genes that were significantly upregulated in the WT organoids compared with the NPC organoids at day 28, presented as a heat map of z-score values. Three samples from each group are shown.