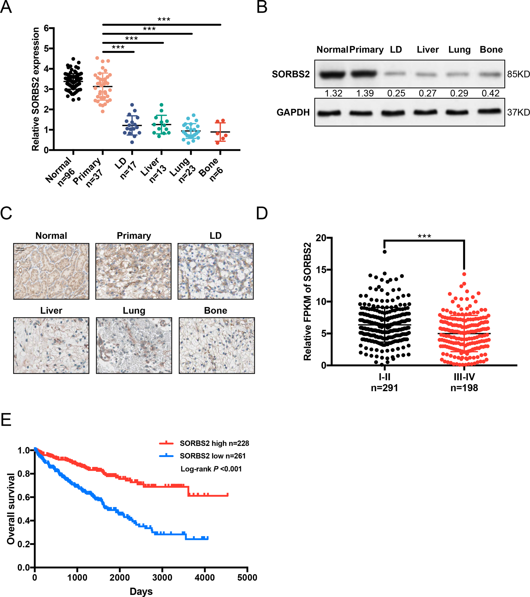
Fig. 1: SORBS2 downregulation in ccRCC tissues and its association with poor prognosis.

A Expression analysis by qRT-PCR of SORBS2 mRNA in different tissues. B Expression analysis by western blot of SORBS2 protein in different tissues. C Immunohistochemistry analysis of SORBS2 in different tissues, scale bar = 100 μm. D Relative FPKM (fragments per kilobase per million) of SORBS2 in different tumor grades. E Kaplan–Meier survival curves comparing overall survival in ccRCC patients with high or low SORBS2 expression; the average expression of SORBS was used as a cut-off value for grouping. ***P < 0.001.