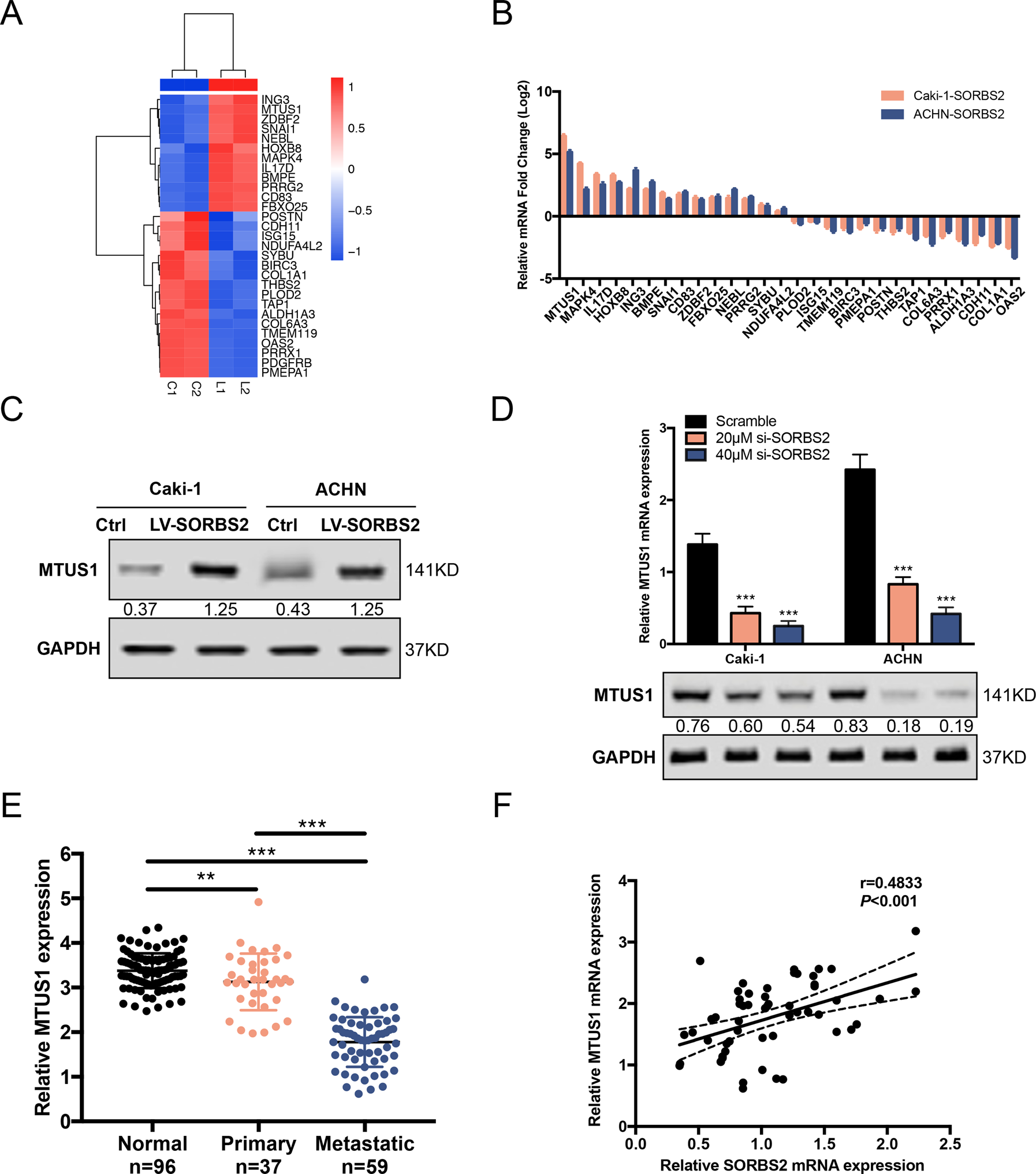
Fig. 3: SORBS2 upregulated MTUS1 expression.

A RIP-sequencing of potential SORBS2-bound genes. B qRT-PCR validation of potential SORBS2-bound genes. C Western blot analysis of MTUS1 expression in SORBS2-overexpression and control cell lines. D Knockdown of SORBS2 led to MTUS1 downregulation. E qRT-PCR analysis of MTUS1 expression in ccRCC tissues. F Spearman correlation analysis of SORBS2 and MTUS1. **P < 0.01; ***P < 0.001.