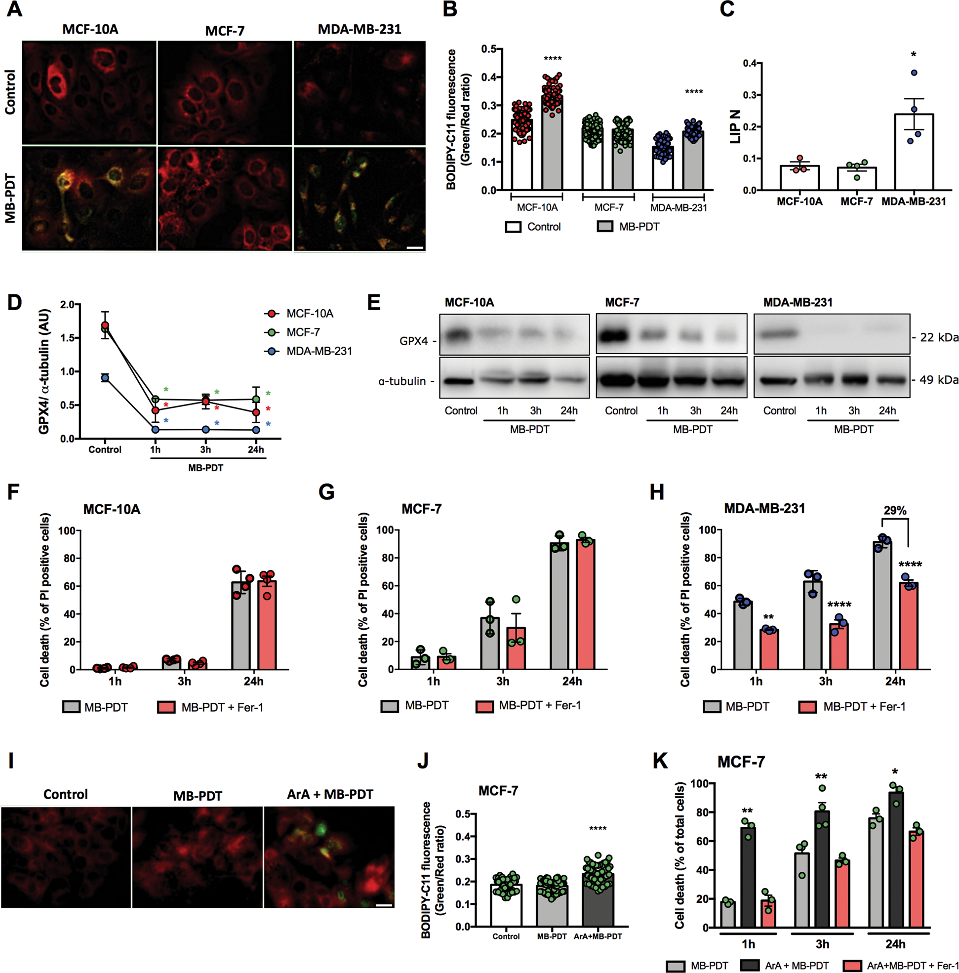
Fig. 2: MB-PDT induces ferroptosis in PUFA- and LIP-enriched cells.

A Representative images of lipid peroxidation in cells submitted or not to MB-PDT. Reduced (red) or oxidized (green) BODIPY-C11. B Graphical representation of the quantification of the oxidized/reduced BODIPY-C11 ratio/cell. Each dot represents an individual cell. A minimum of 100 cells was analyzed/experiment. ****p < 0.0001 vs. control of each cell line. C Intracellular labile iron poll (LIP), normalized by the total intracellular calcein incorporated per cell (LIPN). *p < 0.05 vs. MCF-10A. D GPX4 protein quantification in cells after 1, 3, and 24 h of being submitted or not to MB-PDT (Control). *p < 0.05 vs. control of each cell line. E Representative images of western blottings of GPX4 of BC after being treated or not with MB-PDT, as indicated. Middle panels show the percentage of cell death after MB-PDT (1, 3, or 24 h) in cells pretreated or not with Fer-1: F MCF-10A, G MCF-7, and H MDA-MB-231. **p < 0.005 vs. MB-PDT; ****p < 0.0001 vs. MB-PDT. I Representative images of lipid peroxidation in MCF-7 cells pre-incubated or not with ArA before being submitted or not to MB-PDT. J Corresponding quantification (as described in item B) of oxidized/reduced BODIPY-C11 ratio in MCF-7 cells. ****p < 0.0001 vs. control. K Cell death percentage of MCF-7 cells pretreated or not with Fer-1 and/or ArA as indicated after 1, 3, or 24 h of photo-oxidation induction. **p < 0.005 vs. MB-PDT; *p < 0.05 vs. MB-PDT. n ≥ 3 independent experiments. Dot color representation: MCF-10A in red, MCF-7 in green, and MDA-MB-231 in blue. Results are presented as mean ± SEM.