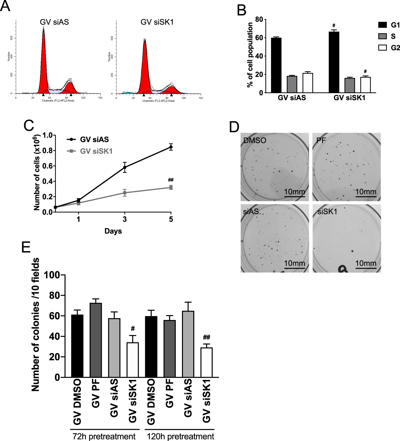
Fig. 6: SK1 inhibition increases growth arrest induced by oncogenic K-Ras overexpression.

A Cell cycle analysis of cells overexpressing mutant GV K-Ras using propidium iodide staining (PI). Cells were plated and transfected the next day with siRNA control (AS) or directed against SK1 (20 nM) for 72 h. Cells were then trypsinized and replated for 24 h before being scraped and fixed and resuspended in a solution of PI/RNase/Triton 15 min before flow cytometry analysis. B Quantification of cell cycle analysis to determine the percentage of cells in each phase of the cell cycle (N = 3, data are presented as mean ± SEM, two-way ANOVA with Dunnett’s multiple comparisons test, # means p < 0.05 comparing the tested groups to the group control GV for one given phase). C Cell growth analysis using quantification of the cell number over the course of 5 days in culture. Cells overexpressing GV K-Ras were plated. The next day, cells were transfected with control (AS) siRNA or SK1 siRNA (20 nM). Cells were trypsinized and the number of viable cells was determined using a hemocytometer after 1, 3, and 5 days (N = 5, data presented as mean ± SEM, two-way ANOVA with Sidak’s multiple comparisons test, # means p < 0.05 comparing the tested group to the group GV control siRNA at the same time point). D Colony formation assay using cells overexpressing GV K-Ras. Cells were plated and treated with PF-543 (100 nM) or transfected with control (AS) or SK1 siRNA (20 nM) for 72 h or 120 and then trypsinized and plated in soft agar for 2 weeks and then finally stained overnight using a membrane-permeable dye that stains viable cells. E Quantification of the number of colonies obtained after culturing cells overexpressing GV K-Ras for 2 weeks in soft agar. Cells were pretreated with either pharmacological inhibitor PF-543 or SK1 siRNA (N = 4, data are presented as mean ± SEM, one-way ANOVA with Dunnett’s multiple comparisons test, # means p < 0,05 comparing the group tested to GV control siRNA).