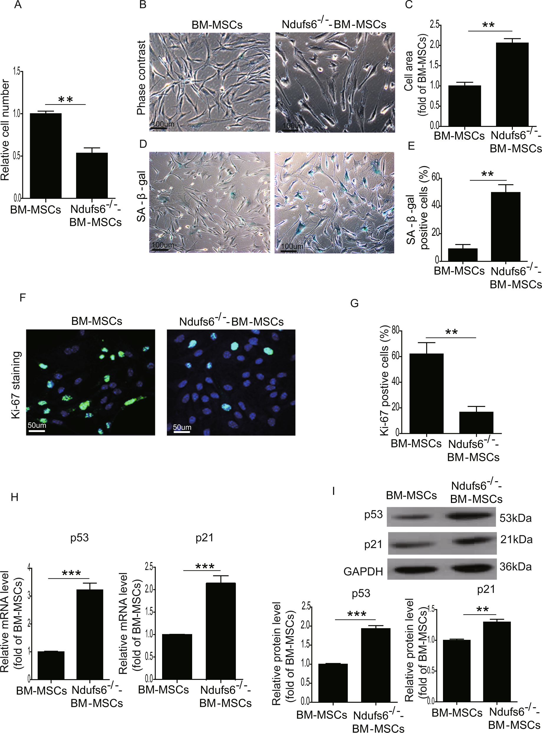
Fig. 2: Ndufs6−/−-BM-MSCs exhibit increased cellular senescence.
From: Adult mesenchymal stem cell ageing interplays with depressed mitochondrial Ndufs6

A The same number of BM-MSCs and Ndufs6−/−-BM-MSCs was cultured, and cells counted and presented 2 days later. B The typical cellular morphology of BM-MSCs and Ndufs6−/−-BM-MSCs was observed. C The cell area of BM-MSCs and Ndufs6−/−-BM-MSCs was quantified. D SA-β-gal staining showing β-gal-positive cells in BM-MSCs and Ndufs6−/−-BM-MSCs. E The β-gal positivity in BM-MSCs and Ndufs6−/−-BM-MSCs was quantified by calculating the ratio of stained cells to total cells. F The proliferation of BM-MSCs and Ndufs6−/−-BM-MSCs was assessed by Ki-67 staining. G The Ki-67 positivity in BM-MSCs and Ndufs6−/−-BM-MSCs was quantified by calculating the ratio of stained cells to total cells. H The mRNA level of p53 and p21 in BM-MSCs and Ndufs6−/−-BM-MSCs was determined by RT-PCR. I The protein level of p53 and p21 in BM-MSCs and Ndufs6−/−-BM-MSCs was determined by western blotting. Results are presented as mean ± SD. n = 3. **p < 0.01; ***p < 0.001.