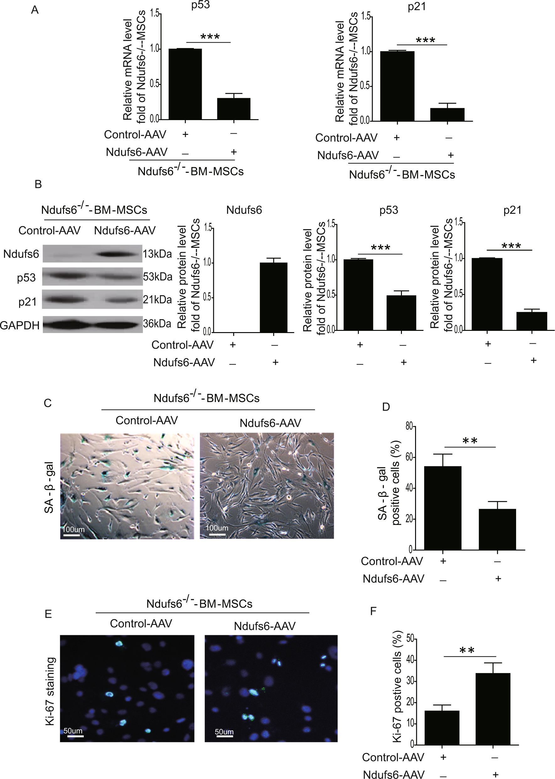
Fig. 4: Overexpression of Ndufs6 in Ndufs6−/−-BM-MSCs decreases cellular senescence.
From: Adult mesenchymal stem cell ageing interplays with depressed mitochondrial Ndufs6

A The mRNA level of Ndufs6, p53, and p21 was detected by RT-PCR in Ndufs6−/−-BM-MSCs and Ndufs6-AAV2-treated Ndufs6−/−-BM-MSCs. B The protein level of Ndufs6, p53, and p21 was detected by western blotting in Ndufs6−/−-BM-MSCs and Ndufs6-AAV-treated Ndufs6−/−BM-MSCs. C SA-β-gal staining showing β-gal-positive cells in Ndufs6−/−-BM-MSCs and Ndufs6-AAV-treated Ndufs6−/−BM-MSCs. D The β-gal positivity in Ndufs6−/−-BM-MSCs and Ndufs6-AAV-treated Ndufs6−/−BM-MSCs was quantified by calculating the ratio of stained cells to total cells. E The proliferation of Ndufs6−/−-BM-MSCs and Ndufs6-AAV-treated Ndufs6−/−BM-MSCs was assessed by Ki-67 staining. F The Ki-67 positivity in Ndufs6−/−-BM-MSCs and Ndufs6-AAV-treated Ndufs6−/−BM-MSCs was quantified by calculating the ratio of stained cells to total cells. Results are presented as mean ± SD. n = 3. **p < 0.01; ***p < 0.001.