Fig. 6: Inhibition of ROS decreases cellular senescence of Ndufs6−/−-BM-MSCs.
From: Adult mesenchymal stem cell ageing interplays with depressed mitochondrial Ndufs6

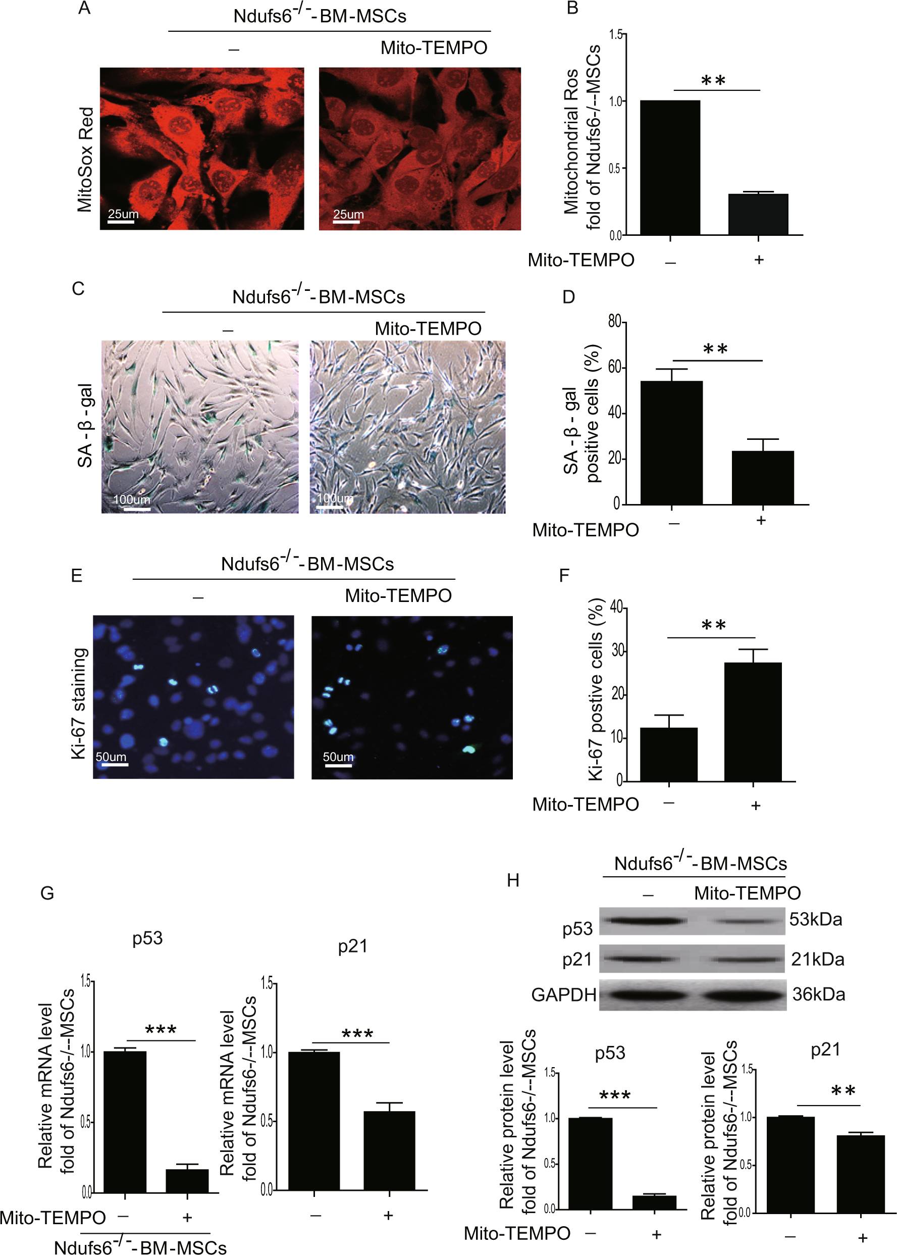
A The mitochondrial ROS of Ndufs6−/−-BM-MSCs and Mito-TEMPO-treated Ndufs6−/−-BM-MSCs was measured by Mito-Sox staining. B The mitochondrial ROS of Ndufs6−/−-BM-MSCs and Mito-TEMPO-treated Ndufs6−/−-BM-MSCs was statistically quantified. C SA-β-gal staining showing β-gal-positive cells in Ndufs6−/−-BM-MSCs and Mito-TEMPO-treated Ndufs6−/−-BM-MSCs. D The β-gal positivity in Ndufs6−/−-BM-MSCs and Mito-TEMPO-treated Ndufs6−/−-BM-MSCs was quantified by calculating the ratio of stained cells to total cells. E The proliferation of Ndufs6−/−-BM-MSCs and Mito-TEMPO-treated Ndufs6−/−-BM-MSCs was assessed by Ki-67 staining. F The Ki-67 positivity in Ndufs6−/−-BM-MSCs and Mito-TEMPO-treated Ndufs6−/−-BM-MSCs was quantified by calculating the ratio of stained cells to total cells. G The mRNA level of p53 and p21 was assessed in Ndufs6−/−-BM-MSCs and Mito-TEMPO-treated Ndufs6−/−-BM-MSCs. H The protein level of p53 and p21 was assessed in Ndufs6−/−-BM-MSCs and Mito-TEMPO-treated Ndufs6−/−-BM-MSCs. Results are presented as mean ± SD. n = 3. **p < 0.01.