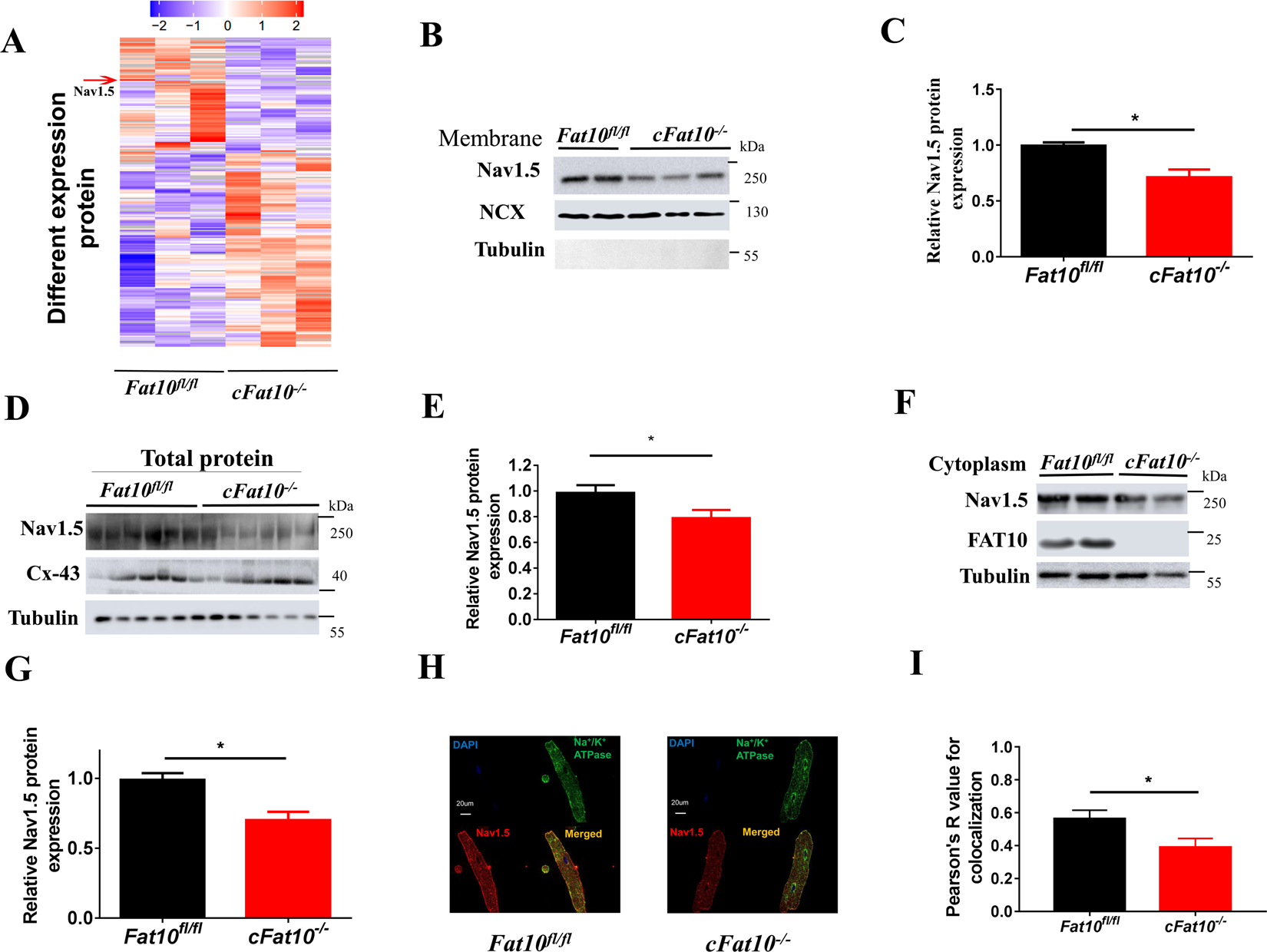
Fig. 2: Nav1.5 protein expression is reduced in Fat10-deficient ventricular myocytes.

A Mass spectroscopic analysis was performed to detect protein expression in heart tissue samples from Fat10fl/fl mice (n = 3) and cFat10−/− mice (n = 3). Heatmap showing the differential expression of membrane proteins. B, C Representative immunoblots (B) and quantitative data (C) of membrane Nav1.5 protein expression in heart tissues from Fat10fl/fl and cFat10−/− mice (*p < 0.05); NCX: Na+/Ca2+ exchanger. D, E Representative immunoblots (D) and quantitative data (E) of total Nav1.5 protein expression in heart extracts from cFat10−/− and Fat10fl/fl mice as detected by WB (*p < 0.05). F, G Representative immunoblots (F) and quantitative data (G) of cytoplasmic Nav1.5 expression in heart tissues from cFat10−/− and Fat10fl/fl mice (*p < 0.05) as detected by WB. H, I Representative immunostaining showing the degree of colocalization between Nav1.5 and Na+/K+ ATPase (H) and Pearson’s correlation coefficient for colocalization (I) in isolated cardiomyocytes (scale bar = 20 μm). All results are expressed as the mean ± SEM of independent experiments.