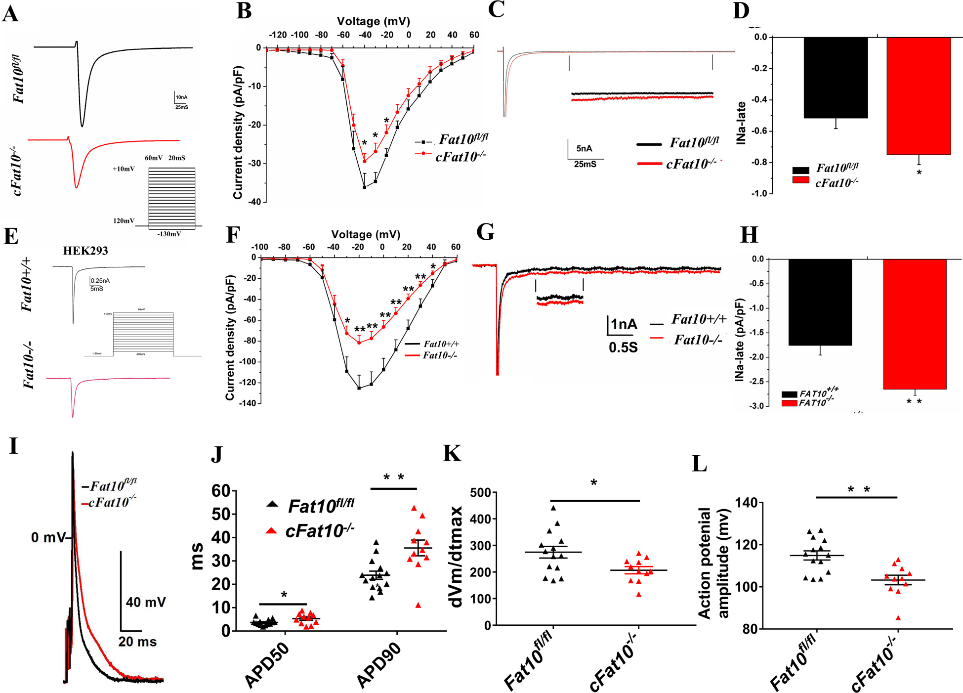
Fig. 3: Sodium current (INa) and action potentials (AP) of cFat10−/− cardiomyocytes.

A, B Peak INa in ventricular myocytes isolated from cFat10−/− and Fat10fl/fl mice. Representative traces of INa with a pulse protocol (A) and the current–voltage relationship of INa (B) are shown (n = 13 for Fat10fl/fl cells and n = 15 for cFat10−/− cells). C, D Late sodium current (INa,L) was measured in response to 200 ms voltage steps to −20 mV from a holding potential of −120 mV (mean INa,L at 150 ms, *p < 0.05, Fat10fl/fl vs. cFat10−/−). E, F INa,L in wild-type (Fat10+/+) HEK293 cells (n = 11) or Fat10−/− HEK293 cells (n = 18) expressing wild-type Scn5a. Representative traces of INa,L with a pulse protocol (E) and the current–voltage relationship of INa (F). (*p < 0.05, **p < 0.01, Fat10+/+ vs. Fat10−/− HEK293 cells). G, H INa,L was measured in response to 200 ms voltage steps to −20 mV from a holding potential of −120 mV (mean INa,L at 150 ms, *p < 0.05, Fat10+/+ vs. Fat10−/− HEK293 cells). I Representative APs were recorded from Fat10fl/fl (n = 14) and cFat10−/− (n = 11) ventricular myocytes. J–L AP duration (J), velocity of the AP upstroke (K), and AP amplitude (L) in ventricular myocytes isolated from cFat10−/− mice or Fat10fl/fl mice (*p < 0.05, **p < 0.01).