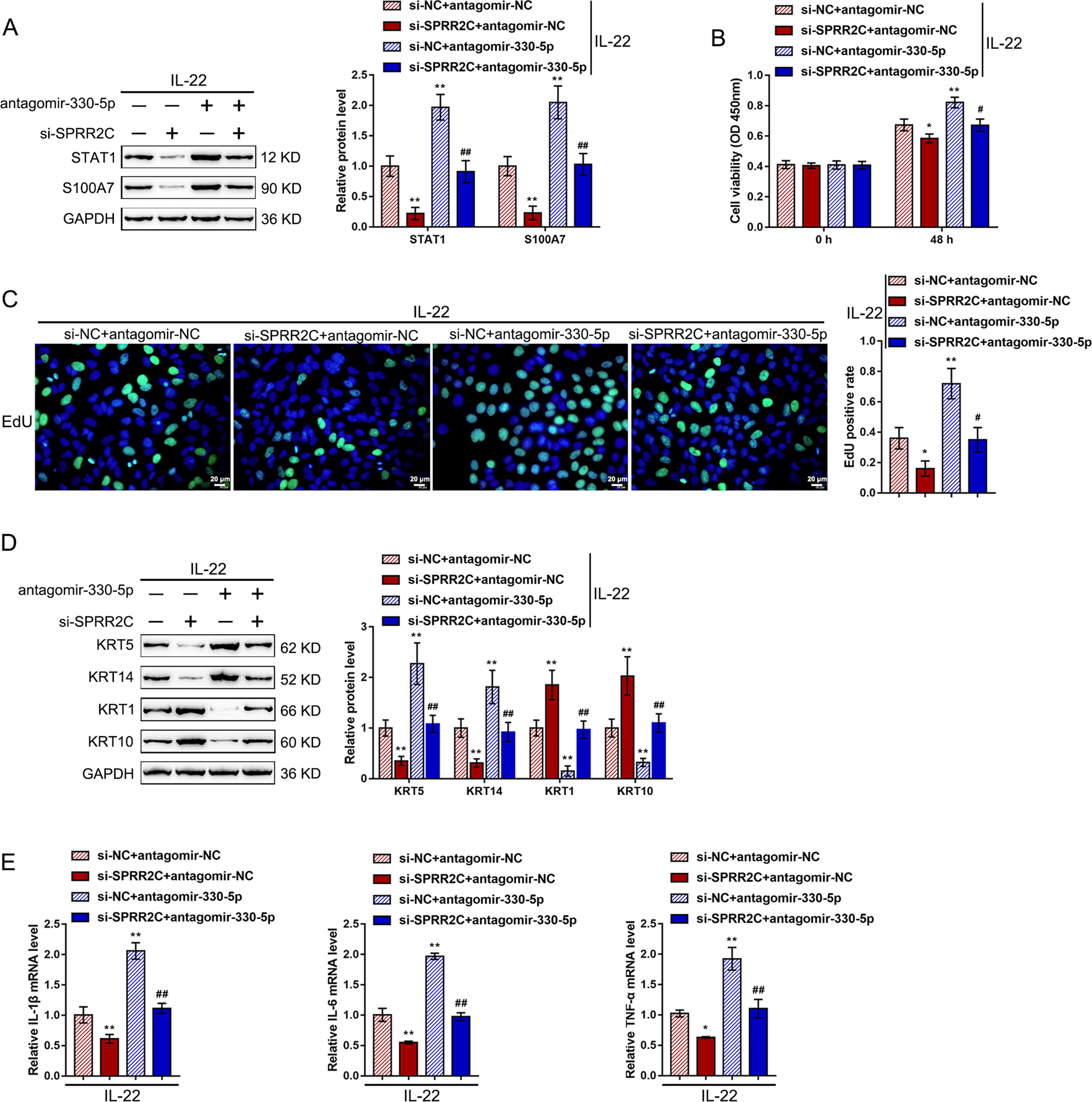
Fig. 6: Dynamic effects of lncRNA SPRR2C and miR-330 on STAT1 and S100A7 and IL-22-induced HaCaT cells.

HaCaT cells were cotransfected with si-SPRR2C and antagomir-330-5p under L-22 stimulation and examined for (A) the protein levels of STAT1 and S100A7 by immunoblotting; B the cell viability by MTT assays; C DNA synthesis by EdU assays; D the protein levels of KRT5/14/1/10 by immunoblotting; E and the mRNA expression levels of IL-1β, IL-6, and TNF-α by real-time PCR. *P < 0.05, **P < 0.01, compared to the control group; #P < 0.05, ##P < 0.01, compared to the si-NC+ antagomir-330-5p group.