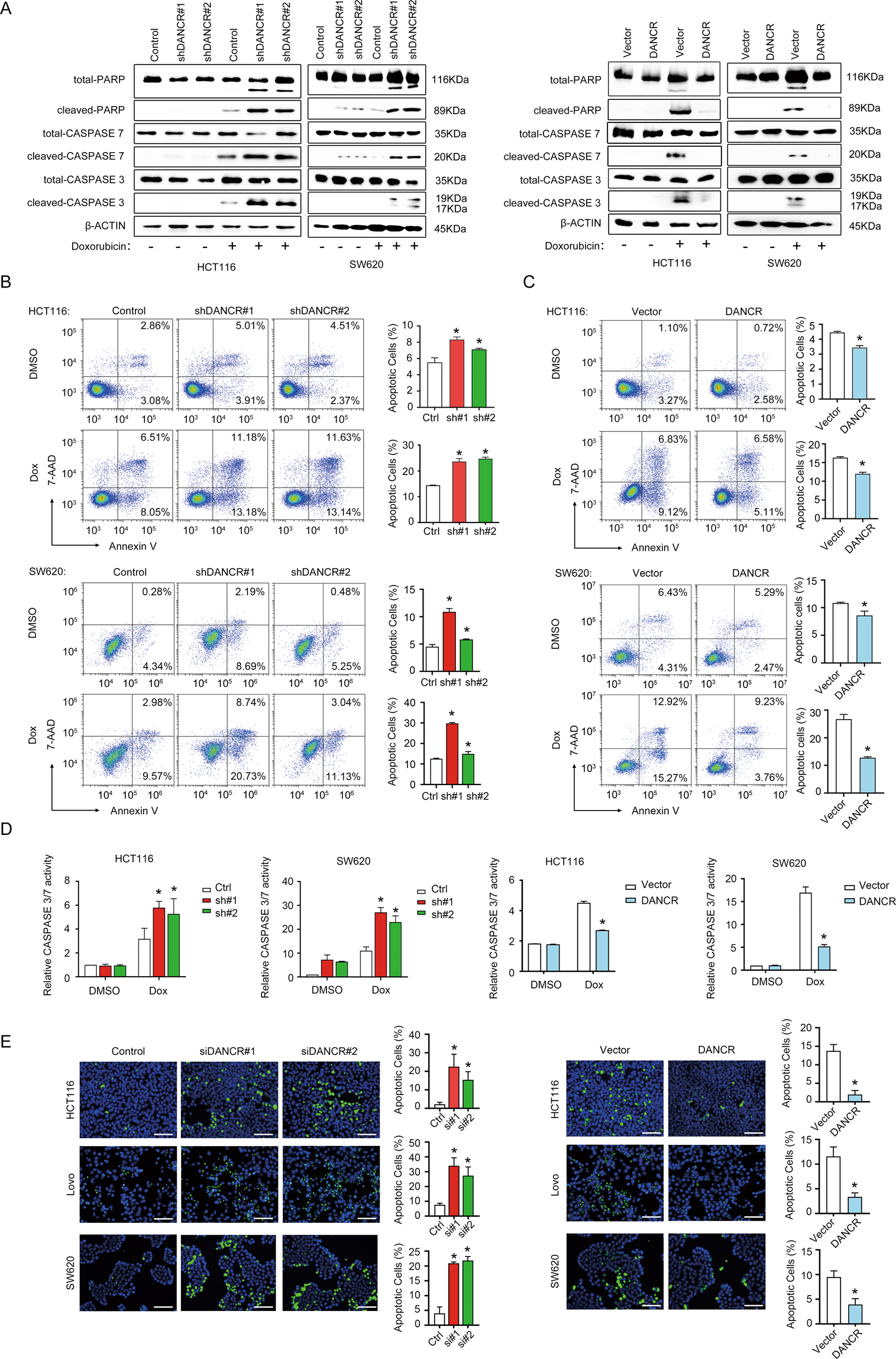
Fig. 2: DANCR regulated apoptosis of colorectal cancer cells in vitro.

A Left: Western blotting showed increased expression of total and cleaved PARP, CASPASE 7, and CASPASE 3 upon treatment with 200 nM Doxorubicin for 24 h in HCT116 and SW620 cells with shDANCR. Right: DANCR overexpression in HCT116 and SW620 cells repressed the expression of cleaved PARP, cleaved CASPASE 7, and cleaved CASPASE 3 detected by Western blotting. B Representative images of Annexin V flow cytometry assays and data statistics showed increased apoptotic cell numbers upon DANCR silencing in HCT116 and SW620 cells, which was treated with DMSO or 200 nM Doxorubicin for 24 h. *p < 0.05. C Annexin V flow cytometry assays showed DANCR overexpression increased tolerance to apoptosis in HCT116 and SW620 cells treated with DMSO or 200 nM Doxorubicin for 24 h. *p < 0.05. D The effects of DANCR depletion and DANCR overexpression on the CASPASE 3/7 activity in HCT116 and SW620 cells in the presence or absence of 200 nM Doxorubicin for 24 h. *p < 0.05. E TUNEL staining and statistical analysis in HCT116, LoVo, and SW620 cells with DANCR siRNAs (left) or with DANCR overexpressing vectors (right). Bar, 100 μm. *p < 0.05.