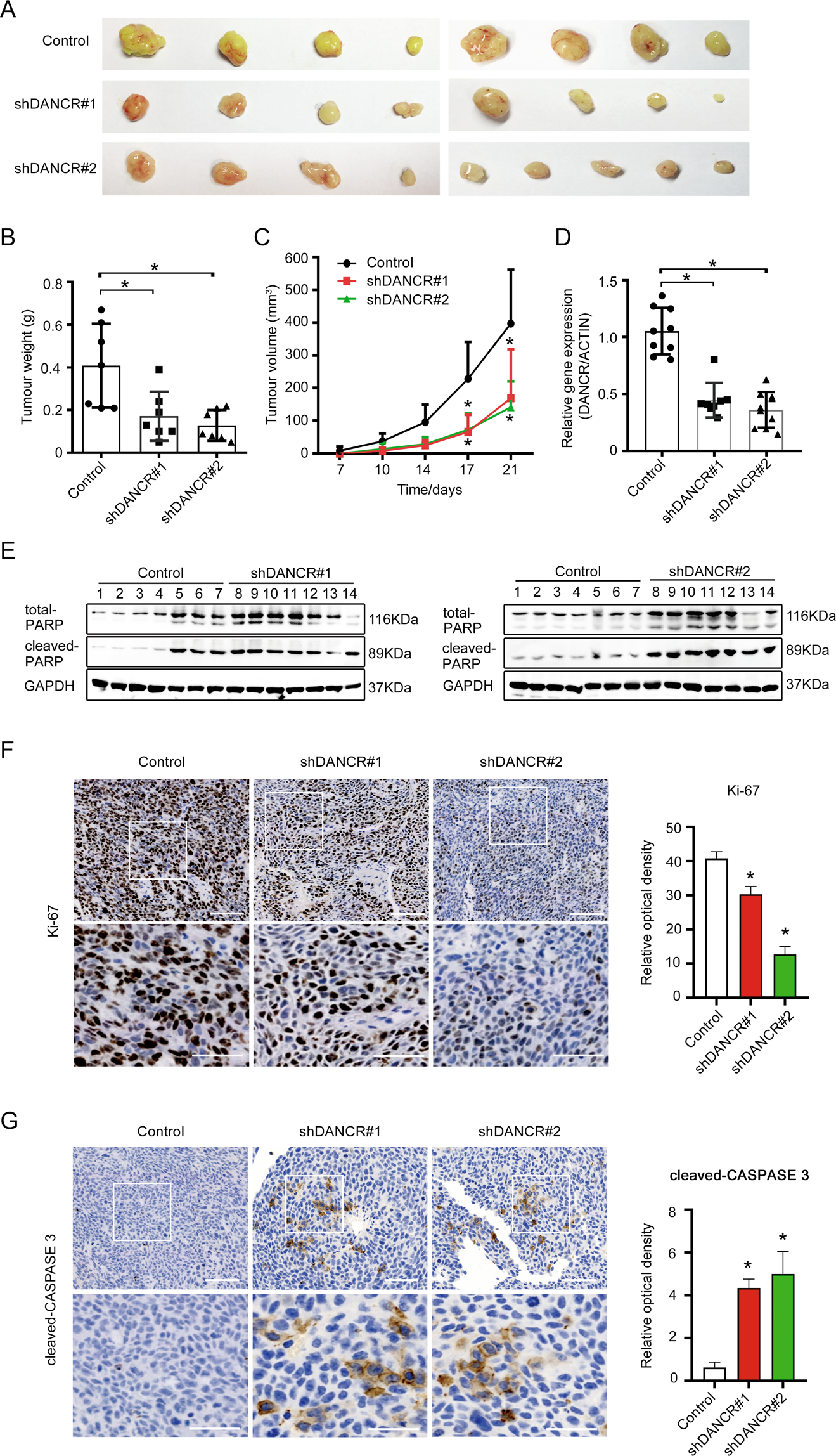
Fig. 3: DANCR suppressed apoptosis of colorectal cancer cells in vivo.

A Morphology of xenograft tumors formed by HCT116 cells with DANCR shRNAs or control cells. B, C Comparison of the weight and the size of xenograft tumors as shown in A. *p < 0.05. D The expression of DANCR in xenograft tumors as shown in A was analyzed by qRT-PCR. *p < 0.05. E The expression of cleaved PARP in xenograft tumors was detected by Western blotting. F, G The expression of Ki-67 and cleaved CASPASE 3 in xenograft tumors was showed in representative immunohistochemical images (left). Relative optical density of the expression of Ki-67 and cleaved CASPASE 3 was analyzed (right). Bar, 100 μm (upper panel) and 50 μm (lower panel). *p < 0.05.