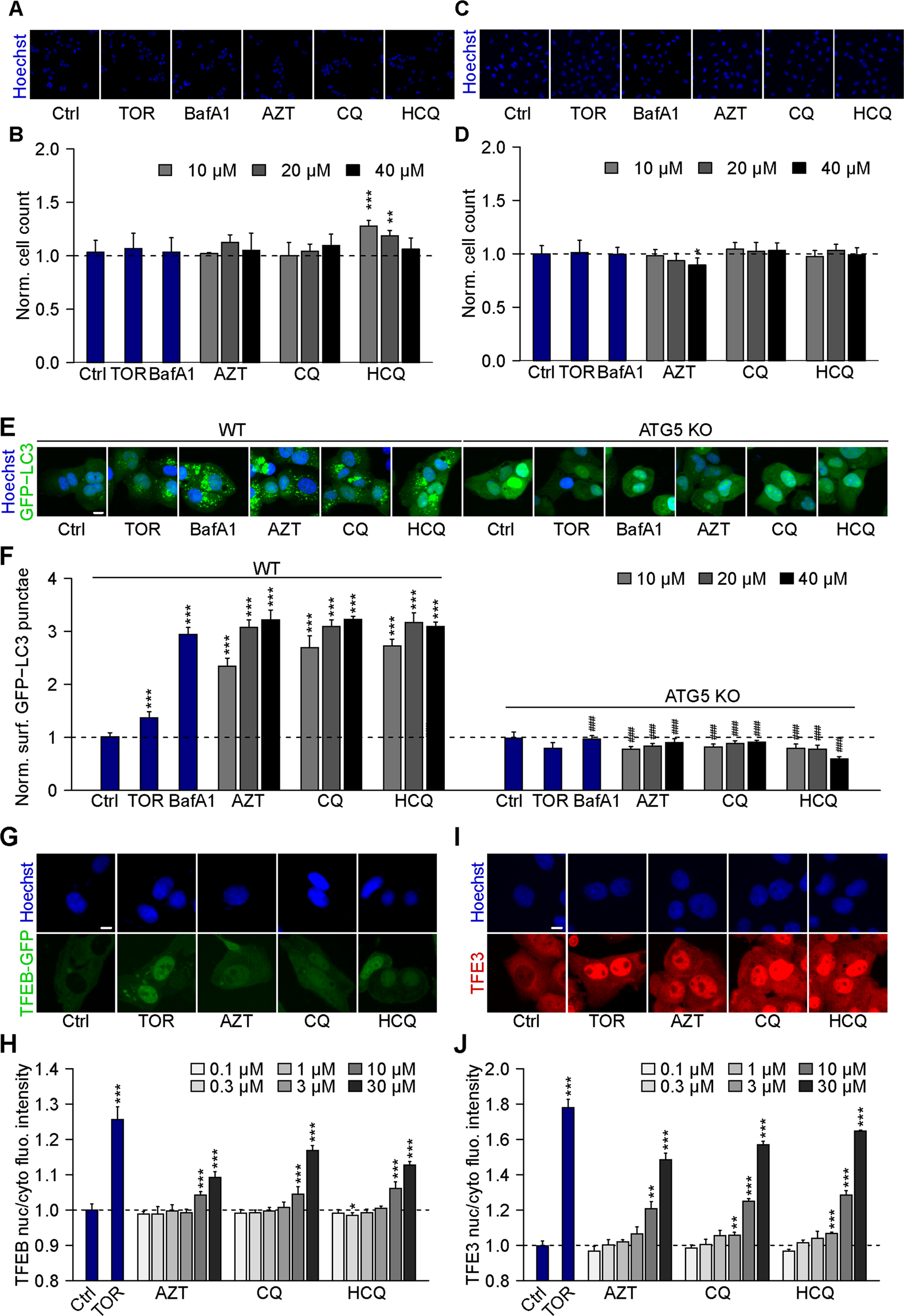
Fig. 1: Chloroquine, hydroxychloroquine, and azithromycin induce the formation of LC3 puncta and trigger TFEB/TFE3 translocation.

A–D Human osteosarcoma U2OS-GFP-LC3 (A, B) or human glioma H4-GFP-LC3 cells (C, D) were treated with chloroquine (CQ; 10, 20, 40 μM), hydroxychloroquine (HCQ; 10, 20, 40 μM), azithromycin (AZT; 10, 20, 40 μM), the autophagy inducer torin 1 (TOR; 300 nM), or the inhibitor of autophagic flux bafilomycin A1 (BafA1; 100 nM) for 6 h. After fixation, healthy cells depicted by normal nuclear morphology were enumerated. Representative microscopical images are shown in A and C (AZT, CQ, and HCQ, 40 µM) and normalized mean data are depicted as bar charts in B and D. Data are means ± SD of four replicates (*P < 0.05, **P < 0.01, ***P < 0.001 vs. vehicle control (Ctrl); Student’s t-test). E, F U2OS-GFP-LC3 wild type or ATG5 knockout (KO) cells were treated with CQ, HCQ, or AZT (all at 10, 20, 40 μM), TOR (300 nM), and BafA1 (100 nM) for 6 h. After fixation, GFP-LC3 dots were analyzed as a proxy for autophagy induction. Representative microscopical images are shown in E (AZT, CQ, and HCQ, 40 µM) and normalized mean data are depicted as bar chart in F. Data are means ± SD of four replicates (**P < 0.01, ***P < 0.001 vs. vehicle control (Ctrl), and ###P < 0.001 vs. WT; Tukey’s multiple comparisons test). G, H U2OS cells stably expressing GFP-TFEB fusion protein were treated with CQ, HCQ, or AZT (all at 0.1, 0.3, 1, 3, 10, 30 μM) for 6 h. TOR at 300 nM was used as a positive control for TFEB nuclear translocation. Images were analyzed and the ratio of GFP intensities in nuclei and cytoplasm was calculated to indicate TFEB translocation to nuclei (H). Representative images are depicted in G (AZT, CQ, and HCQ, 30 µM). I, J U2OS cells were treated as above, and then TFE3 translocation was assessed microscopically after immunostaining (I). TOR at 300 nM was used as a positive control for TFE3 nuclear translocation. TFE3 intensities in the nucleus and the cytoplasm were measured, and the nucleo-to-cytoplasmic ratio of TFE3 intensities was calculated to indicate nuclear translocation of TFE3 (J). Data are means ± SD of four replicates (*P < 0.05, **P < 0.01, ***P < 0.001 vs. Ctrl, Student’s t-test). Scale bars equal 10 μm.