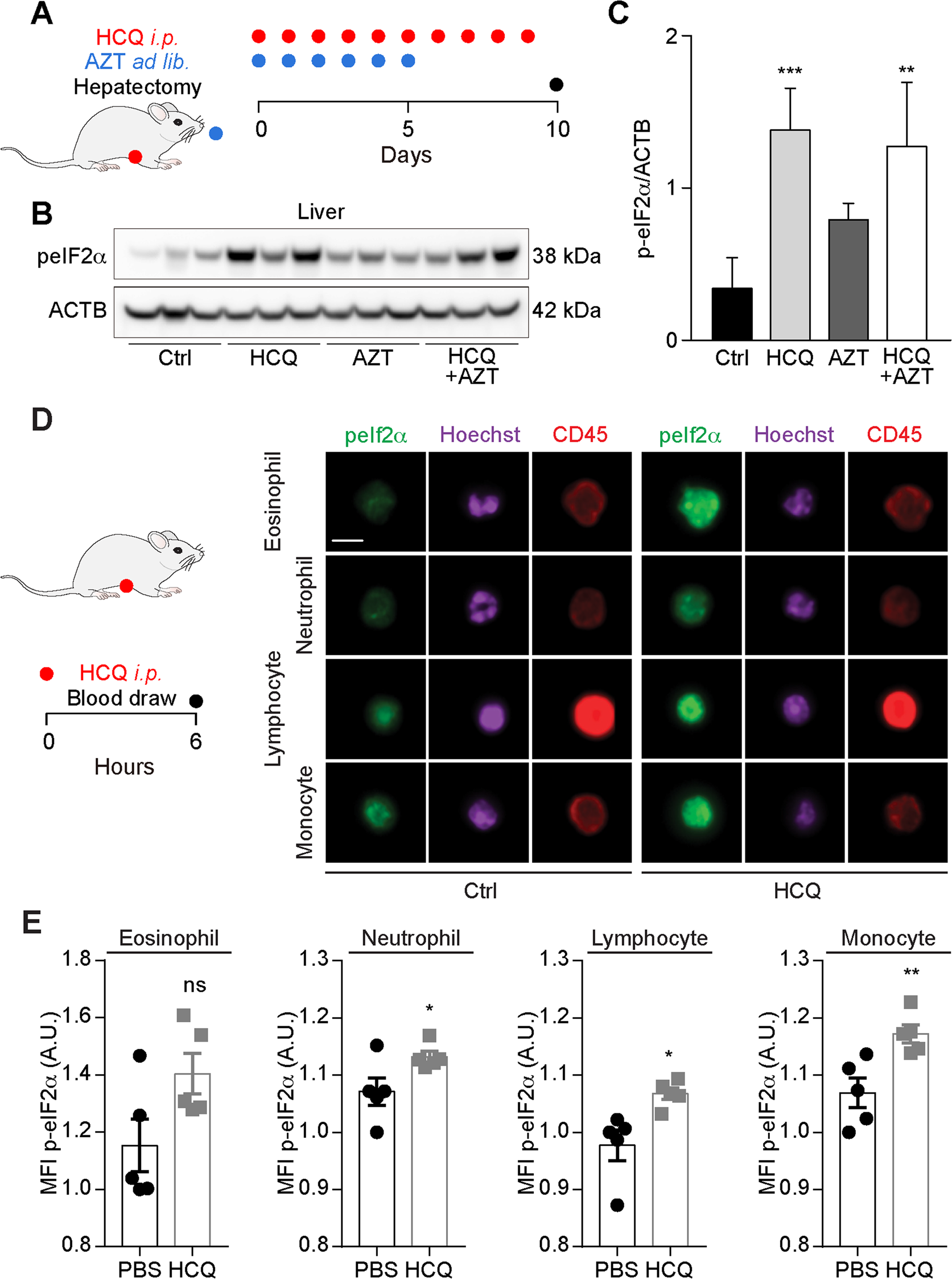
Fig. 6: Effects of hydroxychloroquine plus azithromycin in vivo.

Mice were treated intraperitoneally (i.p.) with 50 mg/kg/day hydroxychloroquine (HCQ), orally fed with azithromycin (AZT) (3 mg/L in drinking water), or their combination as illustrated in the scheme (A). Livers were excised from three mice by group at the end of the treatment and the tissues were subjected to protein extraction for SDS–PAGE and immunoblot to detect the phosphorylation of peIF2α (B). β-Actin (ACTB) was used as a loading control. Band intensities were quantified by densitometry and the ratio of peIF2α to ACTB was calculated. Data are expressed as means ± SEM of three mice (C). Statistical significance is indicated as **P < 0.01 and ***P < 0.001 as compared with untreated control (Ctrl) (Student’s t-test). D, E Mice were treated with 50 mg/kg HCQ i.p. and blood was collected after 6 h to determine the level of peIF2α by immunofluorescence and image flow cytometry in the depicted leukocyte populations. Representative images are shown in D. The scale bar equals 10 μm. Data are expressed as mean fluorescens intensities (MFI) means ± SEM of five mice (E). Statistical comparisons were done by two-tailed unpaired Student’s t-test (E) comparing HCQ-treated to control mice that received PBS (*P < 0.05, **P < 0.01).