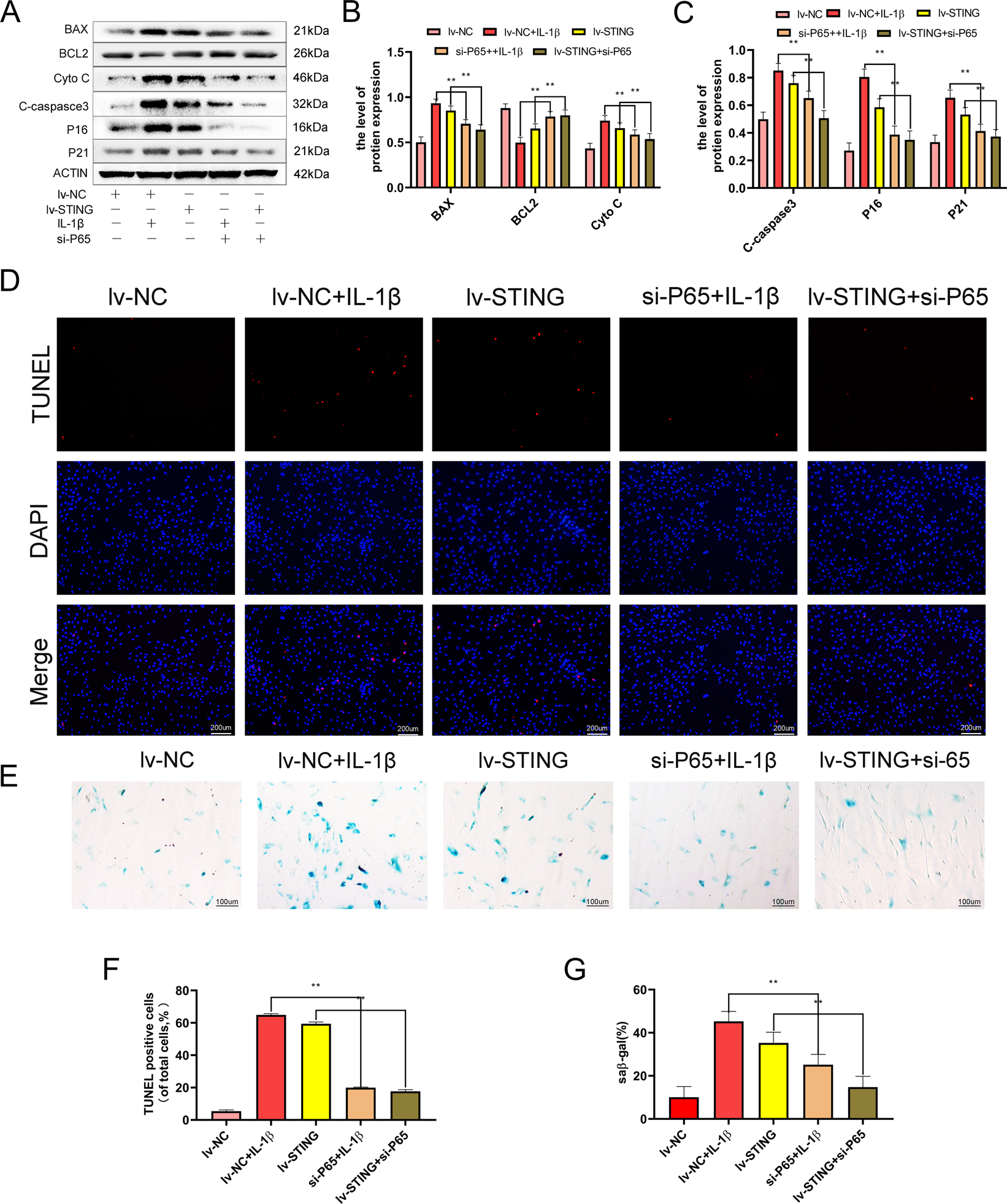
Fig. 5: STING induces chondrocyte senescence and apoptosis via NF-κB activation.

The mouse chondrocytes were pre-exposed to lv-STING or si-p65 followed by exposure to IL-1β (10 ng/ml) for 24 h. A–C Western blot and its quantification of the level of BAX, BCL-2, Cyto-c, cleaved-caspase-3, p16INK4a and p21. D–F TUNEL staining assay was conducted on the chondrocytes, as treated above (bar: 100 μm). E–G SA-β-gal staining assay was carried out on chondrocytes, as shown (bar: 50 μm). All data were indicated as mean ± SD (n = 5); **P < 0.01.