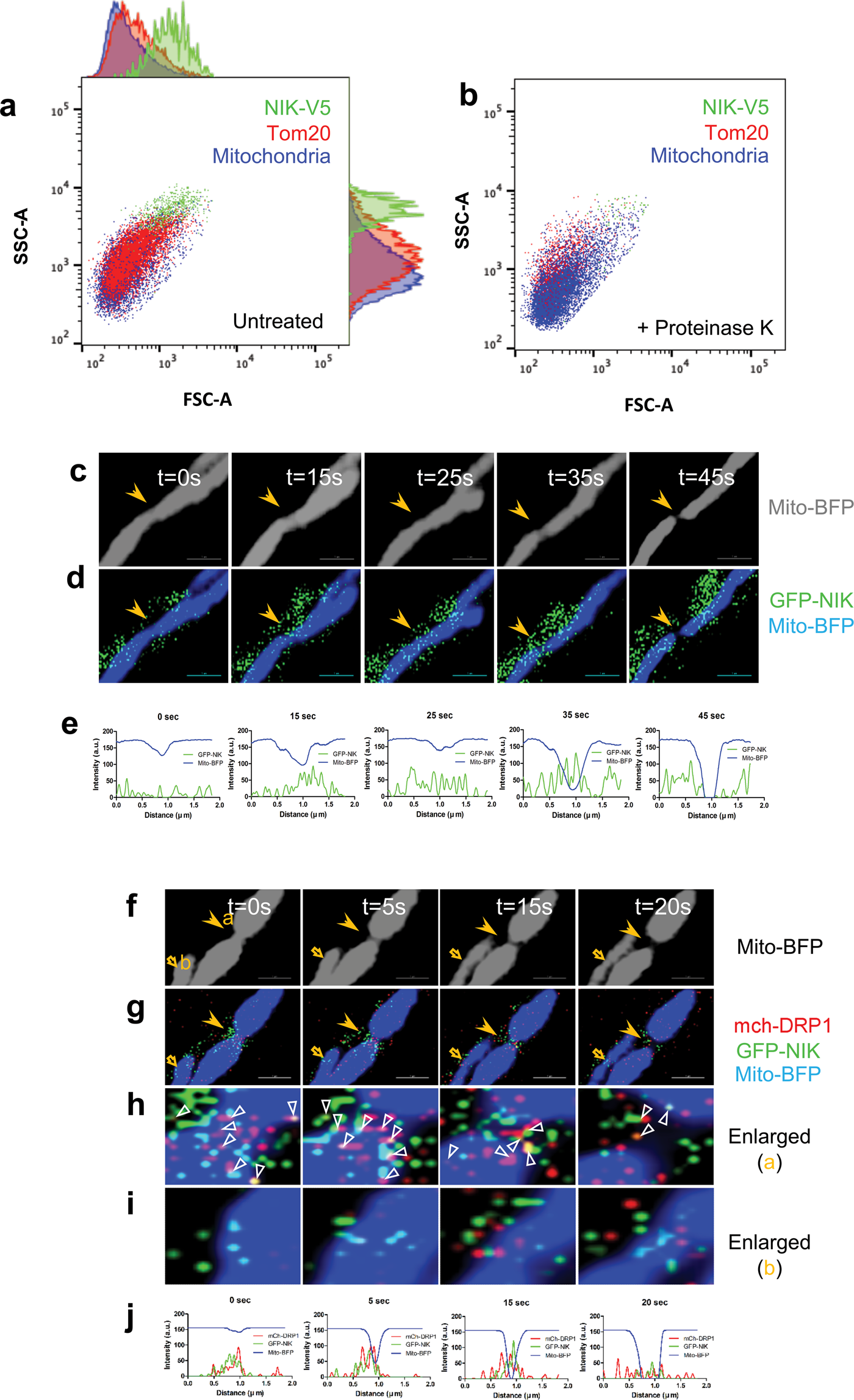
Fig. 1: NIK is a mitochondrial outer membrane protein that co-localizes with DRP1 at mitochondrial fission sites in vivo.
From: NIK promotes metabolic adaptation of glioblastoma cells to bioenergetic stress

a,b Representative protease protection assay was performed using single organelle flow cytometry analysis of untreated (a) and Proteinase K-treated mitochondria (b) isolated from BT25 cells expressing V5-tagged NIK (NIK-V5) and stained with AF647-conjugated V5 antibody (pseudocolored green), Tom20-AF488 conjugated antibody (pseudocolored red) and MitoSOX™ (pseudocolored blue). NIK-V5-, Tom20-, and MitoSOX™-positive organelles were analyzed by forward scatter (FSC-A) and side scatter (SSC-A) to evaluate mitochondrial size and complexity. See Supplementary Fig. 1 for bead calibration and standard curve calibration of flow cytometer parameters to calculate mitochondrial size. c–e Time-lapse images of BT25 cell transiently expressing mito-BFP and GFP-NIK were acquired at 5 s intervals for 3 min. c Grayscale images show mito-BFP fluorescence with arrow indicating fission site. d GFP-NIK signal (green) is shown merged with mito-BFP (blue). Scale bar, 2 μm. e Line-scan analysis of mean fluorescence intensity shows highest GFP-NIK localization at the mitochondrial fission site (lowest mito-BFP signal). f–j Time-lapse image of BT25 cells transiently expressing mito-BFP, mch-DRP1, and GFP-NIK acquired at 5 s intervals for 3 min. f Grayscale images show mito-BFP fluorescence with filled arrow indicating fission site and open arrow indicating a constriction site. g mch-DRP1 (red) and GFP-NIK (green) are shown merged with mito-BFP (blue). Scale bar, 2 μm. h Enlargement of the mitochondrial fission site indicated by the closed arrow (a) in f shows co-localization of mch-DRP1 with GFP-NIK. Open arrowheads indicate colocalization of mch-DRP1 and GFP-NIK. i Enlargement of the mitochondrial constriction site indicated by the open arrow (b) in f shows NIK (green) and DRP1 (red) recruitment to mitochondria. j Line-scan analysis of mean fluorescence intensity shows highest GFP-NIK and mch-DRP1 localization at the mitochondrial fission site (lowest mito-BFP signal). Images were threshold-adjusted by subtracting background GFP or mcherry signal in the cytosol, followed by deconvolution. The images shown are a representative of live cell imaging of mitochondria (n > 5), respectively. See also Fig. S2.