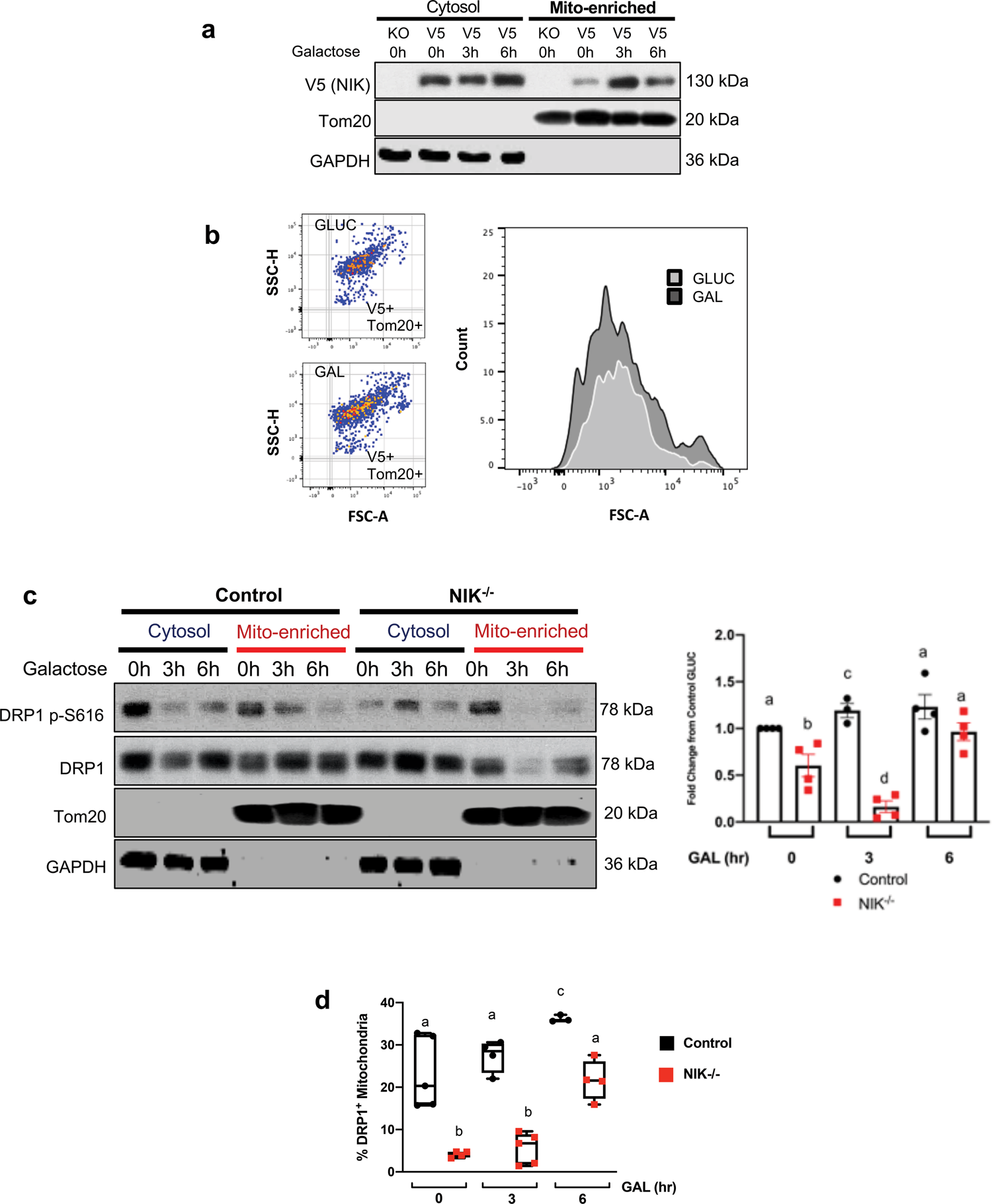
Fig. 3: Forced reliance on OXPHOS increases mitochondrial accumulation of NIK.
From: NIK promotes metabolic adaptation of glioblastoma cells to bioenergetic stress

a Representative immunoblot analysis of cytosolic and mitochondrial subcellular fractions in BT25 NIK−/− cells reconstituted with NIK conjugated to V5 tag (NIK-V5) after metabolic switch from glucose to galactose media was performed with indicated antibodies. b Representative single organelle flow cytometry analysis was performed on BT25 NIK-V5 cells cultured in 18 mM glucose (top left) or 18 mM galactose (bottom left) and immunostaining with mitochondrial Tom20 (AF488) and V5 (AF647). (Right) histogram demonstrating the increase in NIK-V5+ mitochondria upon switch to 18 mM galactose media for 6 h. Individual mitochondria analyzed for glucose conditions n = 20,268 and individual mitochondria for galactose conditions, n = 20,242. c Immunoblot analysis was performed with indicated antibodies using cytosolic and mitochondrial subcellular fractions from BT25 control and NIK−/− cells shifted from glucose to galactose at the indicated times (left). Quantification of n = 3–4 independent biological replicates of total DRP1 western blot by densitometry analysis in Image J shown in c. Individual Student’s t tests were performed between conditions. Different letters indicate statistically significant differences; “a vs b”, “a vs c”, “b vs c”, and “b vs d” p < 0.05; “a vs d” p < 0.001 and “c vs d” p < 0.0001. d Single organelle flow cytometry analysis of DRP1-AF488 recruitment at MitoSox™ Red+ mitochondria. Each cell/condition was compared to DRP1−/− as a negative control to determine the level of mitochondria enrichment. Individual Student’s t tests were performed between conditions. Different letters indicate statistically significant differences; “a vs b” and “b vs c” p < 0.0001, “a vs c” p < 0.01.