Fig. 4: NIK promotes cell survival by increasing mitochondrial spare respiratory capacity in response to forced reliance on OXPHOS.
From: NIK promotes metabolic adaptation of glioblastoma cells to bioenergetic stress

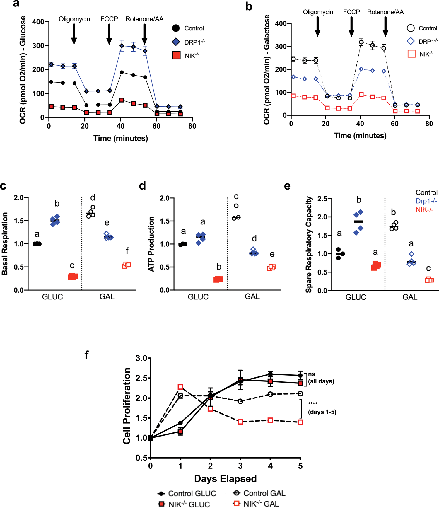
a, b Oxygen consumption rate (OCR) was measured using the Seahorse Mito Stress test with control cells (see Fig. 2b), DRP1−/− and NIK−/− cells that were cultured in a 18 mM glucose (GLUC), or b 18 mM galactose (GAL) media. Data shown are the mean ± SD of ≥3 replicates for each cell type in each condition and are representative of at least three independent experiments. OCR values were normalized to cellular DNA content (DRAQ5 relative fluorescence units (RFUs)). c–e Individual mitochondrial function parameters were calculated from the data shown in a and b and shown as fold change compared to control cells in GLUC. Data for control cells was taken from Fig. 2b. c Basal respiration. Different letters indicate statistical significance using one-way ANOVA with Tukey post-hoc test. All comparisons have p < 0.0001 except “a vs e” (p < 0.05) and “b vs d” (p < 0.01). d ATP production. All statistical comparisons have p < 0.0001 except “a vs d” (p < 0.05), “c vs f” (p < 0.001). e Spare respiratory capacity. All statistical comparisons have p < 0.0001 except “a vs c” (p < 0.05). f Representative MTS Proliferation assay. Control and NIK−/− cells were cultured in GLUC or GAL for the indicated times. Proliferation is represented as fold change compared to day 0. Data are representative of three different experiments and are shown as mean ± SD (n = 3) with two-way ANOVA followed by Tukey post-hoc test (****p < 0.0001).