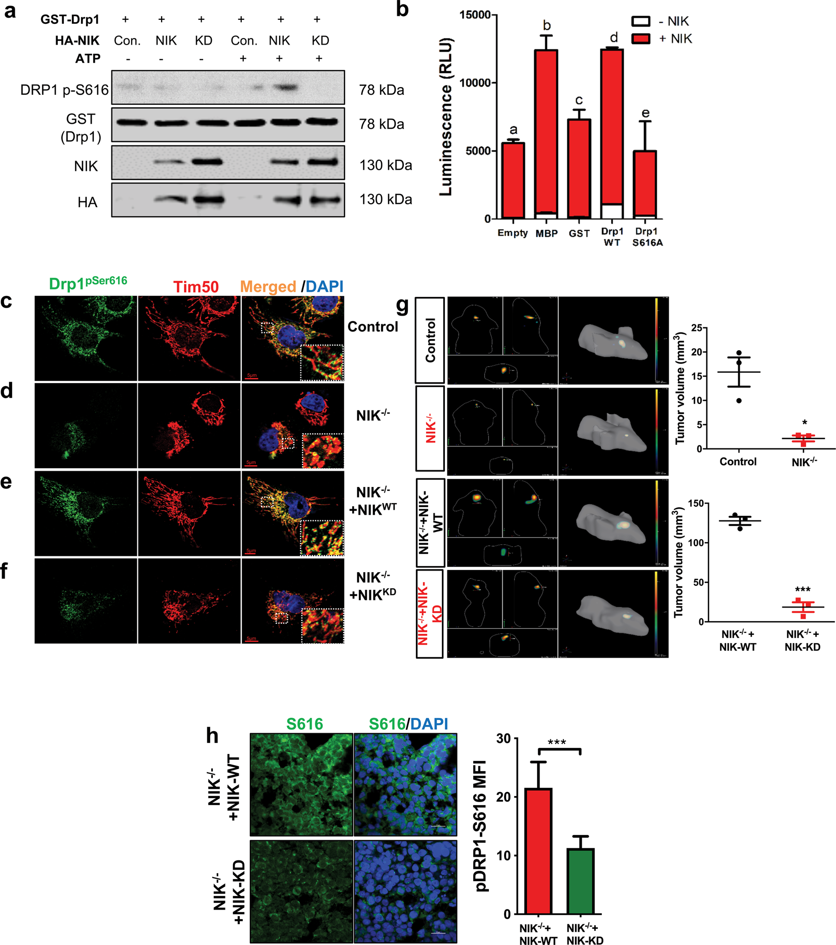
Fig. 6: NIK phosphorylates DRP1 at serine 616.
From: NIK promotes metabolic adaptation of glioblastoma cells to bioenergetic stress

a Kinase assays were performed using 293T cells transfected with HA-NIK wild-type (NIK) or kinase-dead mutant K429A/K430A (KD) expression vectors. NIK constructs were immunoprecipitated with anti-HA beads, and the immunocomplexes were incubated with purified GST-DRP1518–736 in the absence or presence of 20 μM ATP for 15 min at 37 °C. Kinase reactions were subjected to SDS-PAGE and probed with the indicated antibodies. b ADP-Glo kinase assay (Promega) was performed using 25 ng of purified recombinant human NIK protein (325aa-end) incubated with either GST alone, GST-DRP1518–736 (DRP1 WT) or GST-DRP1518–736,S616A (DRP1-S616A), or myelin binding protein (MBP, positive control). White overlay indicates level of NIK autophosphorylation. Different letters represent statistically significant differences (for “a vs b” and “a vs d”, p < 0.001; for “b vs c”, p < 0.01, for “c vs d”, p < 0.05; one-way ANOVA, n = 4). c–f BT25 control, BT25-NIK−/−, BT25-NIK−/−+NIKWT rescue, and BT25-NIK−/−+NIKKD rescue cells were immunostained using a DRP1-P616-specific antibody (Green), Tim50 (red), and DAPI (blue). Scale bar, 5 μm. Areas within dotted white squares are enlarged and shown on the right. g 3D rendering by In Vivo Imaging System (IVIS) of DiD labeled BT25 control, NIK−/−, NIK−/−+NIK-WT, and NIK−/−+NIK-KD cells at day 30. Tumor size (right graphs) was calculated at 30 days post injection of each cell type (n = 3 per cell type). Tumor volume was calculated by the formula: tumor volume [mm3] = (length [mm]) × (width [mm]) × (height [mm]) × (π/6) at 30 days post injection (n = 3, respectively). Data represent average tumor volume ± S.E.M.; ***p < 0.001, unpaired Student’s t-test. Statistical significance was determined by Student’s t test, * indicates p < 0.05, *** indicates p < 0.001. h (Left) Immunofluorescence staining of NIK−/−+NIK-WT and NIK−/−+NIK-KD tumors with phospho-DRP1 S616 antibody, (right) fluorescence intensity of phospho-DRP1 staining using n = 10–12 fields of view per cell type. Significance was determined by Student’s t test; *** indicates p < 0.001.