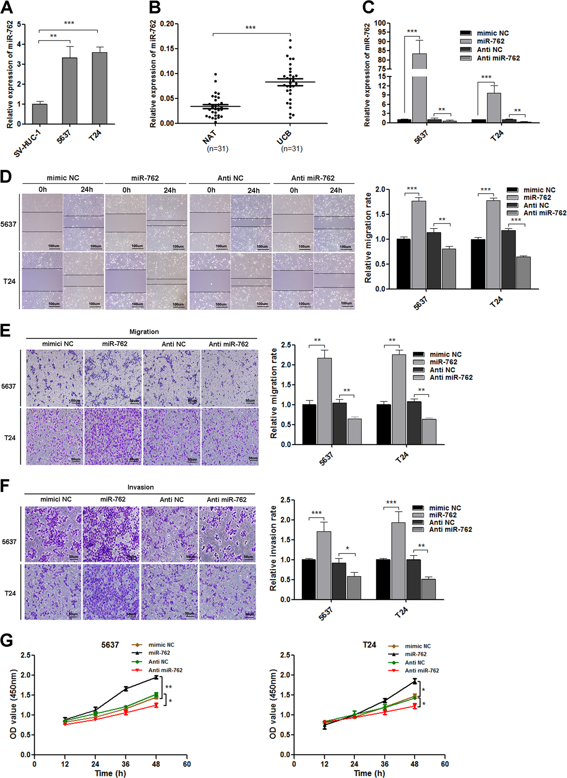
Fig. 4: miR-762 promotes migration, invasion and proliferation of UCB cells in vitro.

a, b The expression level of miR-762 was measured by qRT-PCR in UCB cells (5637, T24) and UCB tissues. miR-762 was upregulated in UCB cells and UCB tissues, compared with SV-HUC-1 cells and adjacent noncancerous tissues (NAT). U6 was used as internal reference. c The expression level of miR-762 was detected in 5637 and T24 cells when treated with or without miR-762 mimic or inhibitor. d The capability of migration was assessed by wound healing assay in 5637 and T24, which were transfected with miR-762 mimics or inhibitor. e–g The effects of miR-762 mimic and inhibitor on cell migration, invasion, and proliferation ability were assessed by transwell migration and matrigel invasion assays and CCK-8 assay in 5637 and T24. In wound healing assay, scale bars, 100 µm. In transwell assay, scale bars, 50 µm. Date are mean ± SEM, n = 3. ***p < 0.001, **p < 0.01, *p < 0.05 (student’s t test).