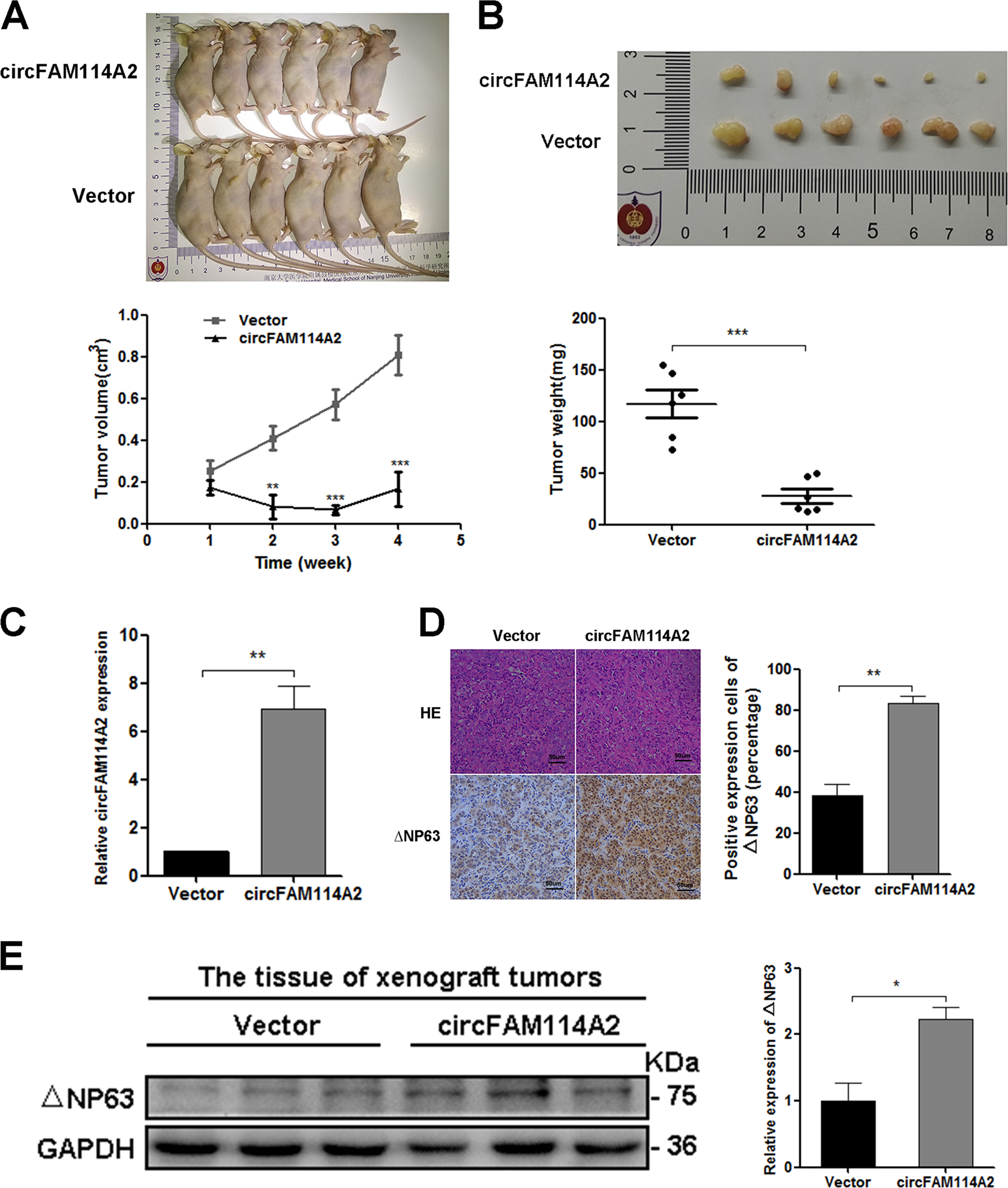
Fig. 7: Overexpression of circFAM114A2 could inhibit the growth of UCB cells in vivo.

a, b T24 cells transfected with circFAM114A2 plasmids or empty vector were subcutaneously injected into armpit of nude mice (1 × 107 cells per mice, n = 6 each group). The growth rate and tumor weight obviously decreased in circFAM114A2 overexpression group compared with the control group. c The expression level of circFAM114A2 significantly increased in xenografted tumors of overexpression group, compared with the control group. d, e Immunohistochemical staining and western blot showed that overexpression of circFAM114A2 could increase the expression of △NP63. Date are mean ± SEM. Scale bars, 50 µm. ***p < 0.001, **p < 0.01, *p < 0.05 (student’s t test).